+++ 73 DE DL4CS +++

Prohibited: "Export" radios and afterburners

Two-way radios with too many channels and too high TX power

Since the advent of 27 MHz radios in Germany, devices whose use was prohibited domestically have also been available on the market. Initially, dealers always added the disclaimer "for export only" to such offers and advertisements. In reality, these devices, which were mostly manufactured in Japan and thus actually imports, were rarely re-exported. At first, these were primarily devices like simple walkie-talkies, which, due to their minimalist circuitry, could not comply with the technical specifications of the Federal Office for Telecommunications (Fernmeldetechnisches Zentralamt, FTZ). The main concern was the interference emitted by such devices, which could disrupt radio and television reception as well as operations at other radio services. However, devices with excessively high transmission power and a large number of channels soon began to flood the market. With the CB boom in the second half of the 1970s, the twelve "sacred" channels, on which everyone was permitted to operate radio, were often overcrowded. Such devices offered the possibility of being heard clearly on the channels thanks to their higher transmission power. They also allowed users to switch to quieter frequencies, which were not permitted for CB radio. Initially, these were mostly mobile devices designed for use in cars and originally intended for the US market. At that time, 23 channels and a transmission power of 3.5 watts were already permitted there. Based on such models, radios with more and more channels and higher transmission power soon appeared in Germany. The first such devices in Germany had 24 channels, of which channels 1 to 23 corresponded to the US channels. Channel 24 was usually the frequency 27.275 MHz of channel group IV, which was primarily used as a calling channel by users there – mostly members of so-called automobile assistance clubs. The American 23-channel devices usually operated with a crystal oscillator, where each additional crystal made four more channels available. It wasn't long before devices were available that manufacturers equipped with an ever-increasing number of mixing crystals, so that soon devices with 30, 46, 64 and even 69 channels were available.

During this period, specifically in 1977, the number of channels in the USA was increased to 40. As a result, surplus stock of 23-channel radios, originally intended for the US market, flooded the German market at dumping prices. But even the 40-channel US radios, most of which already used PLL synthesizers, soon became available in Germany, often in frequency-extended versions with 80 or even 120 channels. Consequently, a large number of CB radio operators soon possessed at least one illegal 27 MHz radio, and communication increasingly took place outside the 27 MHz voice band, which at that time ranged from 26.960 to 27.280 MHz. Not only the operation but even the possession of such devices was actually prohibited. The authorities were no longer willing to stand idly by and watch this activity unfold. Since there was little that could be done to counter the sheer number of devices already sold, many retailers faced house searches and confiscation of such equipment. This triggered the first wave of closures of CB radio shops, which had previously sprung up like mushrooms across Germany. Soon, in addition to more radio shops, even CB radio manufacturers were forced to cease operations. The main reason was that in 1981, while the number of CB radio channels in Germany and several other European countries was increased to 22, only FM radios with the relatively low transmitter power of 500 milliwatts were permitted. Consequently, the sale of brand-new AM radios was completely banned in Germany. The new FM radios became unsold stock, and used AM radios soon fetched prices that were often higher than their original purchase price. This later led to a compromise, reached with the involvement of CB radio associations, that in 1983, radios with 4 watts of transmit power were permitted in Germany for the 40 US channels, but only for the FM mode, which was not permitted in the US at the time. The use of older AM radios remained permitted on channels 4-15. New 40-channel radios were also allowed to be equipped with 12 AM channels and 1 watt of transmit power. However, these had to be registered with the telecommunications authority, and a monthly fee was payable.



Illustration of the TS-624S 24-channel export transceiver from Sommerkamp

The Sommerkamp TS-624S mobile transceiver had the 23 channels permitted in the USA, plus an additional channel that required a special crystal. In the units available in Germany, this additional channel (24) allowed operation on the frequency 27.275 MHz. The device featured a dual superheterodyne receiver and operated using mixed crystal synthesis. It was therefore significantly more complex in its construction than the similarly designed TS-600G model with 6 or 8 channels and the K-FTZ approval number.



Illustration of the M-5027 26-channel export transceiver from Saturn

The Saturn M-5027 car transceiver was originally intended for the American market. Instead of the Delta-Tune switch found on American models, it featured a switch for three additional channels, also equipped with special crystals, which were often used for channel group IV. These additional channels could be activated when the channel selector was set between channels 22 and 23. A legal version of this radio, designated TFT AM-2001, was also available for the German market, featuring 500 milliwatts of transmit power and 12 channels. Shortly afterward, an expanded export version with 69 channels was also released.



Illustration of the TS-664S 64-channel export transceiver from Sommerkamp

Housed in the same casing as the original Sommerkamp TS-727GT model, the technically significantly different and more complex TS-664S model featured 64 channels. In contrast, it operated with a dual superheterodyne receiver and had a crystal-mixing synthesizer, as well as considerably higher transmit power - even exceeded that of the US models. This device was a further development of the TS-630S and TS-660S models with 30 and 60 channels, respectively. Visually, it could be distinguished from the legal models primarily by the Delta-Tune control located to the left and below the channel selector.



Illustration of the Japanese 69-channel export transceiver CB-769

The Japanese 27 MHz CB-769 transceiver was particularly popular and widespread in Italy, although it was also banned there. The band switch allowed selection between three bands: "LOW," "MID," and "HI," each comprising 23 channels. The "LOW" band corresponded to the 23 US channels, as this model was also based on a 23-channel radio for the US market. The transmit power was only slightly higher than that of the US radio on which this model was based. A few, but relatively few, units also made their way to Germany as so-called export devices.



Illustration of the ME-400 40-channel export transceiver from Mectron

Although still equipped with a conventional channel display using a dial, the Mectron ME-400 mobile transceiver already featured a digital PLL synthesizer. This design was also originally intended for the US market and was designed for the 40 channels introduced there in 1977. These devices were soon offered in large quantities in Germany as well, even though CB radio was still only permitted on 12 channels there. At the time, these devices cost less than half the price of a comparable legal 12-channel radio with an FTZ number.



Illustration of the Orion-40, identical in construction to the Pace model 8035

The Orion 40 car transceiver, which already featured a digital channel display, was originally a 40-channel device intended for the US market. There, it was sold under the Pace brand name as model 8035. The channel frequencies, adjustable between 26.965 and 27.405 MHz, were also generated using a PLL synthesizer. An 80-channel version of this device soon became available in Europe, where the switch originally intended for the noise limiter (ANL) allowed selection between 40 low and 40 high channels. This was achieved simply by switching a crystal within the PLL circuit.



Circuit diagrams of some so-called export devices for the 27 MHz band




To be continued:

Even more transmission power with illegal amplifiers


Image of the Amtron UK-370 tube-based transmitter power amplifier.

The use of power amplifiers was popular among many CB radio operators, and they are still occasionally used today. Connected between the radio and the antenna, they can significantly increase the transmission power and, depending on the model, generate output levels many times higher than those of the export models described. However, a strong warning is in order to avoid using such power amplifiers: they could and can cause the user considerable and extremely costly problems. While even radios not manufactured for the European market almost always have a harmonic filter at the transmitter output, this is usually simply omitted in power amplifiers. Instead, the antenna is only connected via a simple network that matches the output impedance of the amplifier stage to the 50-ohm feed line. Although some radios do not comply with the regulations applicable in this country, they usually meet the requirements of other countries, which would be impossible without a harmonic filter.

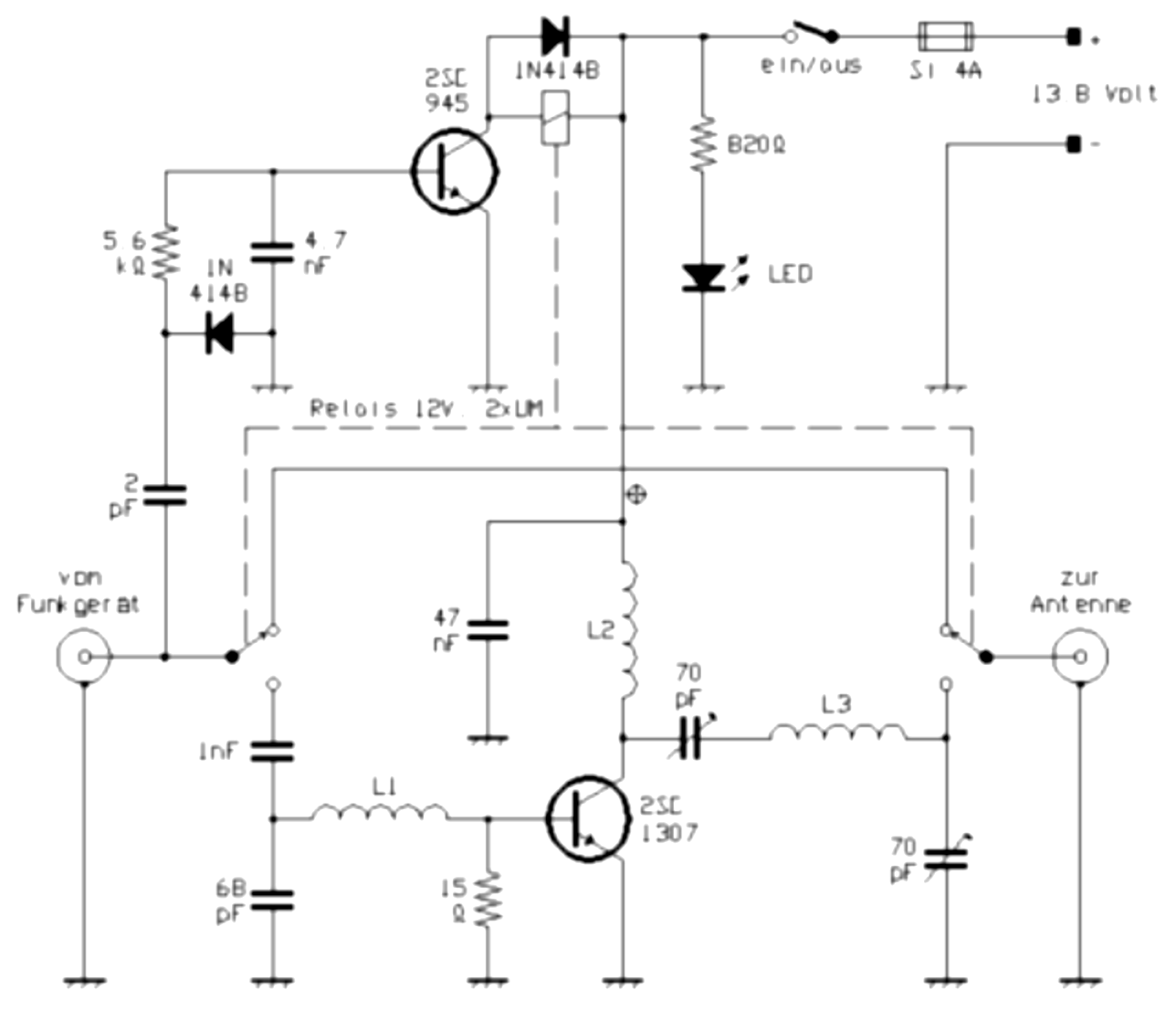
Circuit diagram of a typical transistor power amplifier from the 1970s for increasing the transmit power of CB radios.

The circuit diagram of a typical transistor afterburner reveals that virtually no measures have been taken to suppress harmonics. It contains only a frequency-dependent matching network, which, due to its low Q factor, attenuates the unwanted harmonics by less than 20 dB – a mere three S-values. Consequently, the unwanted frequencies reach the antenna with powers of several hundred milliwatts. Without realizing it, one might be transmitting on the third harmonic in the 4-meter public safety band, for example, with an output power equivalent to the usable power of many handheld two-way radios. Interference with other radio services is therefore almost inevitable.

Such amplifiers often only achieve a gain of 6 to 9 dB, which corresponds to about one to one and a half S-values. However, typical CB test equipment falsely indicates a much higher high-frequency power output to the user. The reason: These measuring devices expect a signal with few harmonics. As the frequency increases, however, they become increasingly sensitive. Due to the strong harmonics present, these devices then display enormous power levels of, for example, 100 watts, even though the actual signal only reaches a power of about 25 watts.

Circuit diagram of a typical 1970s tube power amplifier for increasing the transmit power of CB radios.

The situation is more favorable with power amplifiers that use tubes. These inherently produce fewer harmonics. Furthermore, the output circuit is less loaded due to the relatively high impedance of the tube output, resulting in a higher Q factor. This leads to better suppression of the already weaker harmonics. Simple tube amplifiers often only have a resonant circuit with a coupling winding for the antenna connection. While these offer poorer suppression than the Pi filters used in classic amateur radio transceivers (with two variable capacitors and a series inductor), they are still superior to cheap transistor stages. Licensed radio amateurs who wish to operate such a device legally should therefore specifically look for high-quality models with a Pi filter output. However, caution is advised: despite the improved filtering, the relatively high power output of these amplifiers - often equipped with EL509 or EL519 tubes - can quickly lead to harmonic distortion that causes interference in other radio systems. It is therefore recommended to insert an additional harmonic filter, which is available as an accessory, but can also be built yourself with relatively little effort.

Image of the tube-equipped transmitter power amplifier 'Speedy' from CTE.