+++ 73 DE DL4CS +++

Receiver kits for newcomers developed by hams

In many places, DARC local chapters developed receivers suitable for home construction, enabling newcomers to get into amateur radio on a budget. Individual components needed for such devices were available from specialist retailers, the local chapters themselves, or publishers. Later, suitable component kits and circuit boards also became available, allowing users to source the necessary components themselves. Examples of such construction projects are presented here.

'Contest' 0V1 Receiver

In 1950, the DARC (German Amateur Radio Club) was founded in Germany. To spark interest in amateur radio, the Bavarian regional chapter developed a receiver that was easy to build and could receive the in Germany then-permitted shortwave amateur bands (80m, 40m, 20m, and 10m). Unlike many other home-built radios of the time, which often relied on mostly salvaged components, this receiver used readily available components and had a design that even met VDE safety regulations (VDE was the Society of German Electrical Engineers). The circuit design was based on the classic single-circuit receiver with an audion circuit and adjustable feedback. This allowed for remarkably impressive reception results relative to the technical and financial investment. The circuit required minimal effort, making it particularly attractive for beginners. The receiver, named "Contest," was presented in the radio magazine Funkschau later that same year and subsequently several times described in the specialist literature.

Front view of the 'Contest' self-built amateur radio receiver from 1950, presented in the radio magazine 'Funkschau'.

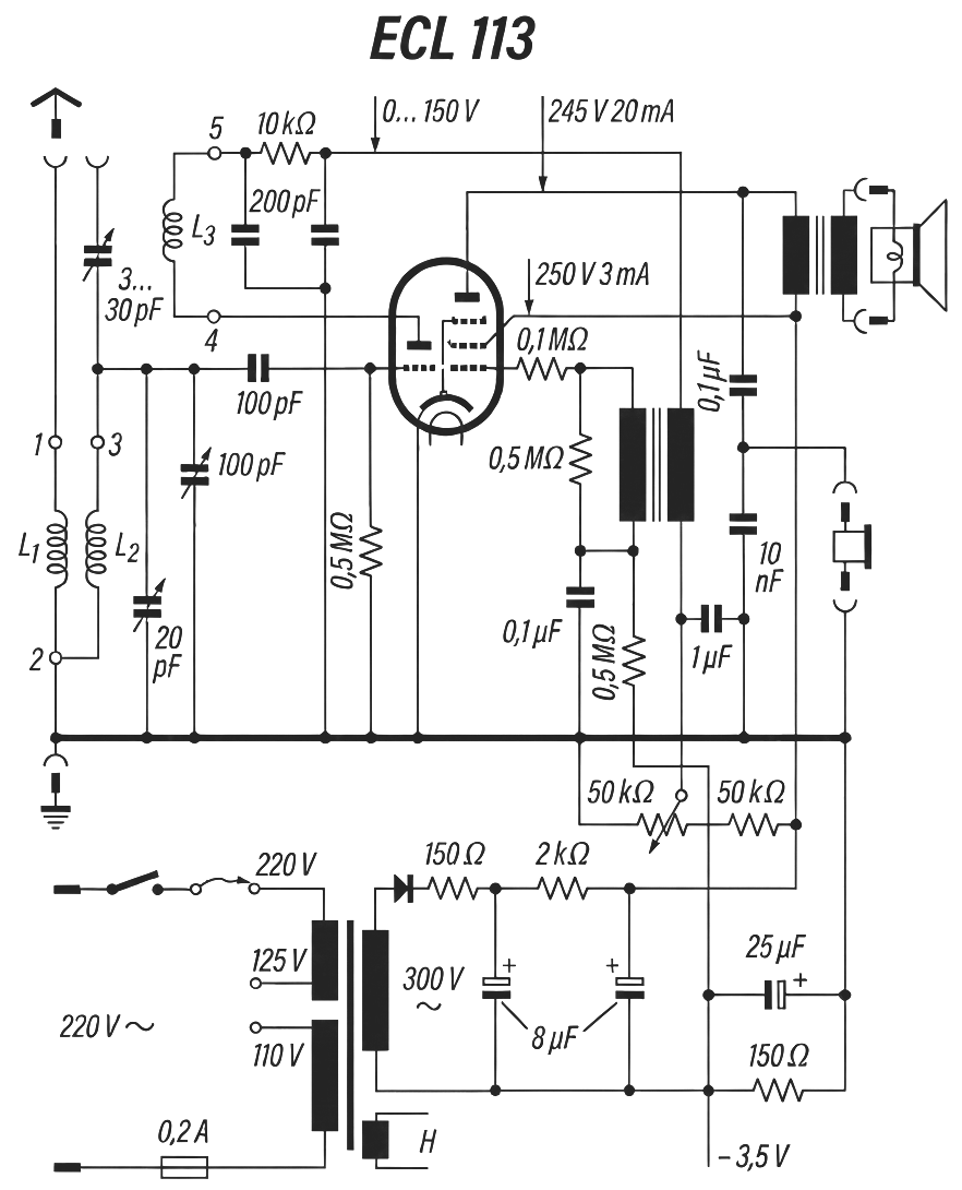
Band switching was achieved using pluggable coils. With appropriate dimensioning, this allowed reception of all other shortwave bands (e.g., shortwave broadcasting). A 100 pF variable capacitor was used to set the beginning of each band. The actual tuning was done via another variable capacitor with a smaller capacitance. This spread band allowed for more precise operation. To achieve high reception performance with minimal effort, the ECL 113 pico tube was chosen as the receiver's core component. This then state-of-the-art compound tube provided sufficient amplification for headphone reception of weak stations and, at approximately 2 watts, ample power for receiving stronger stations through a loudspeaker – all while requiring a comparatively small power supply. Remarkable reception results could be achieved with such simple devices when connected to long outdoor antennas. As with all single-circuit receivers, performance depended significantly on correct operation, particularly the precise adjustment of the feedback.

Circuit diagram of the self-built amateur radio receiver 'Contest' presented in the radio magazine Funkschau from 1950.

Two alternative antenna inputs offered a choice between inductive coupling via a coupling winding and variable capacitive coupling in the range of 3 to 30 pF via a tuning capacitor, which was recommended for achieving good sensitivity with shorter antennas. The triode section of the ECL 113 was used as an audion. A special feature was the feedback control by adjusting the anode voltage with a 50 kΩ potentiometer. Thus, even on the higher bands, the feedback setting had only a minimal effect on the selected receive frequency. A filter network consisting of two 200 pF capacitors and a 10 kΩ resistor suppressed residual high frequencies at the output of the audion circuit.

Illustration of the four plug-in coils, wound on ceramic coil formers from Hirschmann.

The coils for the various bands were wound on then-commercially available ceramic plug-in coil formers from the manufacturer Hirschmann. The precise specifications for the number of turns and the arrangement of the antenna, feedback, and resonant circuit windings ensured a particularly high degree of reliability in replication. The feedback factor was calculated to provide a smooth onset of oscillation on all bands. The final amplifier utilized the output pentode section of the ECL 113 and operated with transformer coupling on both the input and output sides. Due to the lower output impedance of the audion compared to the input of the pentode stage, a transformer with a 1:4 turns ratio inserted there provided additional gain. An 1 µF capacitor in the primary-side anode voltage supply served as a filter to minimize feedback noise and residual hum. A separate pair of jacks allowed for the DC-free connection of high-impedance headphones. The 0.1 µF capacitor kept the anode DC voltage away from the output, while a parallel 10 nF capacitor cut off noise in the upper frequency range.

Construction diagram for plug-in coils wound on ceramic formers.

The construction instructions called for a robust mechanical build on a chassis measuring 300 x 215 mm with a mounting depth of 105 mm. A suitable metal enclosure was offered at the time by the Leistner company from Hamburg-Altona. The controls on the front panel were clearly and logically arranged. On the left was the power switch, followed by the controls for feedback and antenna coupling. To the right of these were the bandsetting capacitor, the bandspreading capacitor, and the headphone jack. The rear panel featured a triple socket for the two antenna connections and ground, the low-impedance speaker output in the center, and the fuse on the right. Clearly arranged on the chassis – viewed from the rear – were the power transformer, electrolytic capacitor, and selenium rectifier on the right side. In the center of the chassis were the bandspreading capacitor (20 pF) and the ECL 113 tube. The left side contained the plug-in coil, a 1 µF capacitor, and an audio transformer. All other components, such as the output transformer, feedback and antenna coupling controls, power switch, and the 100 pF band capacitor, were mounted below the chassis. The hand-drawn scale on white cardboard was located behind a glass plate, which was glued into a cover frame. A dial lamp, connected in parallel to the heater winding, could be installed above it.

Number of turns of the plug-in coils for the 80m, 40m, 20m and 10m bands for the amateur radio receiver 'Contest'.

Regenerative superhet 'Göttinger Baby II'

In tube devices, a popular concept for homebrew amateur receivers has been to supplement an regerative receiver with a tunable converter. The regenerative receiver then worked on a fixed intermediate frequency, so that the regeneration in the search for receivable stations did not need to be constantly readjusted. One could thus largely incorporate the experience gained in the self-construction of simple regenerative receivers into the construction of a superheterodyne receiver. Optionally, even an existing 0V2 receiver could be extended to the superhet in this way. A working as regenerative superheterodyne receiver, which was already equipped with transistors, was developed in the DARC local section Göttingen from the late 1960s as a model device for homebrew. It was a small and portable device for the 80m amateur band, which was also used as a receiver for ham fox hunting. It was thought mainly for amateur radio newcomers and got the name Göttinger Baby. The first version was designed only for headphone reception and had less sensitivity. Also, the frequency stability was not as good as the here presented Göttinger Baby II, whose circuit is now to be discussed here in more detail. An RF stage with the cascode amplifier IC CA3028 from RCA was followed by a mixer stage with a BF224 RF transistor. The oscillator is another transistor of this type. In order to better recognize the cascode circuit, the integrated circuit is shown with its internal schematic. In combination to the ferrite antenna the switchable rod antenna allows a clear direction determination when used as fox-hunting receiver. The mixer directly supplied the 470kHz IF-regenerative detector with its output signal. Behind it, a lowpass filter limits the audio bandwidth, which is especially important for SSB and CW reception. All other stages are for audio amplification. When comparing the detector stage and the following two audio stages, it is clear that this part was copied from the Trabant KM from Radio RIM.

Circuit diagram of the SWL and foxhunting receiver 'Göttinger Baby II' for the 80m amateur band.

I was fortunate to be able to extensively test such a device in my SWL time, because it was kindly loaned to me by an OM. The sensitivity was very good. In the early evening, many amateur stations were already received with the built-in ferrite antenna. If one connected a long wire antenna instead of the rod antenna, the reception of weaker stations or DX reception was no major problem either. The disadvantage, however, was that at CW no single-wave reception was possible and so in SSB, the unwanted sideband was not suppressed. But this is a general disadvantage of the regenerative superhets. Especially in the case of the described device, the regenerative IF-detector tended to sync very much, so that stronger SSB stations were received rather distorted if the RF gain was not turned down. An automatic control the device did not offer. This made listening to SSB circles quite exhausting. Furthermore, the push-pull output stage operating almost without bias current had a detrimental effect on the sound quality, since at a relatively low volume setting, quite considerable takeover distortions of the final transistors occurred. In the device It was used a telephone earset as a loudspeaker. It contributed positively to the selection of the device during SSB and CW reception due to its small audio bandwidth, but the sound was not exactly a pleasure when taken together. Measured on the effort was really good at this receiver, however, the selectivity when receiving AM stations that were still occasionally heard in the 80m band. Although the circuit can provide many interesting ideas for self-built equipment, because of the described disadvantages I renounced replicating the such a device.

Illustration of the SWL and foxhunt receiver 'Göttinger Baby II' for the 80m amateur band.

The DL0VV direct conversion receiver

In the April issue 1972 of the journal Elektor, the blueprint for a simple receiver for the 80m band was published. It was intended as a craft project for amateur radio beginners and was developed by DK2GBX and DJ9RW from the club station DL0VV. It was a very useful direct mix receiver.

Circuit diagram of the DL0VV direct mixing receiver for the 80m amateur band including all improvements published in subsequent Elektor magazines.

The October issue published a review that contained some bug fixes. In this diagram those are considered. The oscillator output is suitable for connecting a frequency counter. It can also be connected to an RF power amplifier and the circuit can be extended to a CW transceiver.

Front view of a replica of the DL0VV receiver for the 80m band, which appeared in Elektor magazine.

I built such a receiver using point-to-point wiring. Apart from the lack of sideband suppression, it delivered very satisfactory results. The pictures provide an impression of the front view and the internal structure of such a receiver, which is built on circuit boards.

Interior view of a replica of the DL0VV receiver for the 80m band, which appeared in Elektor magazine.