Transistor-Leistungsverstärker für universellen Einsatz
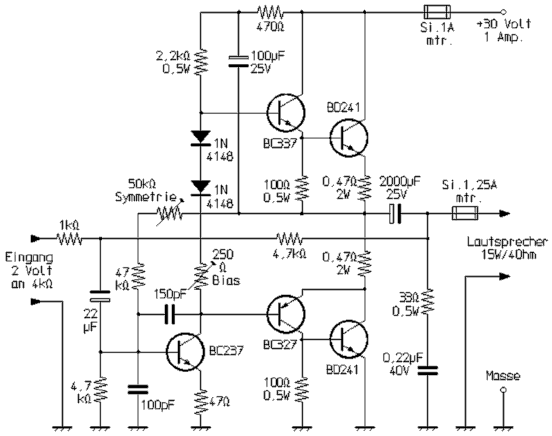
15-Watt-Endverstärker mit NPN-Leistungstransistoren
15-Watt-Endverstärker mit NPN-Leistungstransistoren
Dieser Klassiker unter den eisenlosen NF-Endverstärkern eignet sich u.a. für kleinere Musikanlagen, Karaoke-Verstärker oder für Gitarren-Übungsverstärker. Für Stereo-Anwenungen sind selbstverständlich zwei solcher Endsfufen erforderlich. Die Schaltung arbeitet mit einer quasi-komplementären Endstufe, so dass zwei gleiche Endstufen-Transistoren (hier BD241) verwendet werden können. Alle Stufen sind gleichstrommäßig gekoppelt. Für die gegenphasige Ansteuerung der Endtransistoren sind komplementäre Treiber-Transistoren (BC327 und BC337) erforderlich. Früher waren Leistungs-Transistoren vom Sillizium-PNP-Typ sehr teuer, außerdem hatten die verfügbaren Leistungs-Transisoren nur kleine Stromverstärkungs-Faktoren von deutlich unter 100, so dass diese Anordnung seinerzeit den besten Kompromiss aus geringen Baukosten, kleinem Schaltungs-Aufwand, gutem Frequenzumfang und niedrigen Verzerrungen bot. Die Anforderungen der Hifi-Norm DIN 45500 konnten damit gerade eben erfüllt werden.
Die gesamte Spannungs-Verstärkung übernimmt der Vorstufen-Transistor (BC237), alle anderen Transistoren fungieren als reine Strom-Verstärker. Eine Boostrap-Schaltung (470Ω, 100µF) erhöht die Aussteuerbarkeit der Vorstufe. Mit dem 50kΩ-Trimmer wird die Symmetrie eingestellt. Bei richtiger Einstellung beträgt die Spannung am Pluspol des Ausgangs-Elkos (2000µF) exakt den halben Wert der Speisespannung. So wird maximale Aussteuerbarkeit und damit größte Ausgangsleistung erzielt. Da mit der einen Vorstufe nur eine kleine Leerlauf-Verstärkung erreicht wird, ist die Vorstufe mit dem 47Ω-Emitter-Widerstand und dem 4,7kΩ-Widerstand vom Ausgang zum Eingang hin zur Reduzierung des Klirrfakors doppelt gegengekoppelt. Um die Verzerrungen klein zu halten, müssen außerdem die Treiber- und Endstufen-Transistoren auf möglichst gleiche Stromverstärkungs-Faktoren hin ausgesucht werden. Darüber hinaus muss mit dem 250Ω-Trimmer (Bias) ein ausreichender Endstufen-Ruhestrom eingestellt werden. Er wird so justiert, dass bei vorhandenem schwachen Eingangssignal (also bei niedriger Lautstärke) die Stromübernahme-Verzerrungen der Endstufen-Transistoren gerade eben verschwinden. Zur Temperatur-Stabilisierung des Ruhestroms müssen die Dioden zur thermischen Kopplung am Endstufen-Kühlkörper montiert werden.
Prinzipiell würde sich die Schaltung mit kräftigeren Treiber- und Endtransistoren bei höherer Versorgungs-Spannung auch für höhere Leistungen eignen. Mit Blick auf einen kleinen Klirrfaktor und das dann erforderliche noch größere Eingangssignal, eignet sich dafür aber eine Schaltung mit einer weiteren Stufe zur Spannungs-Verstärkung wesentlich besser.
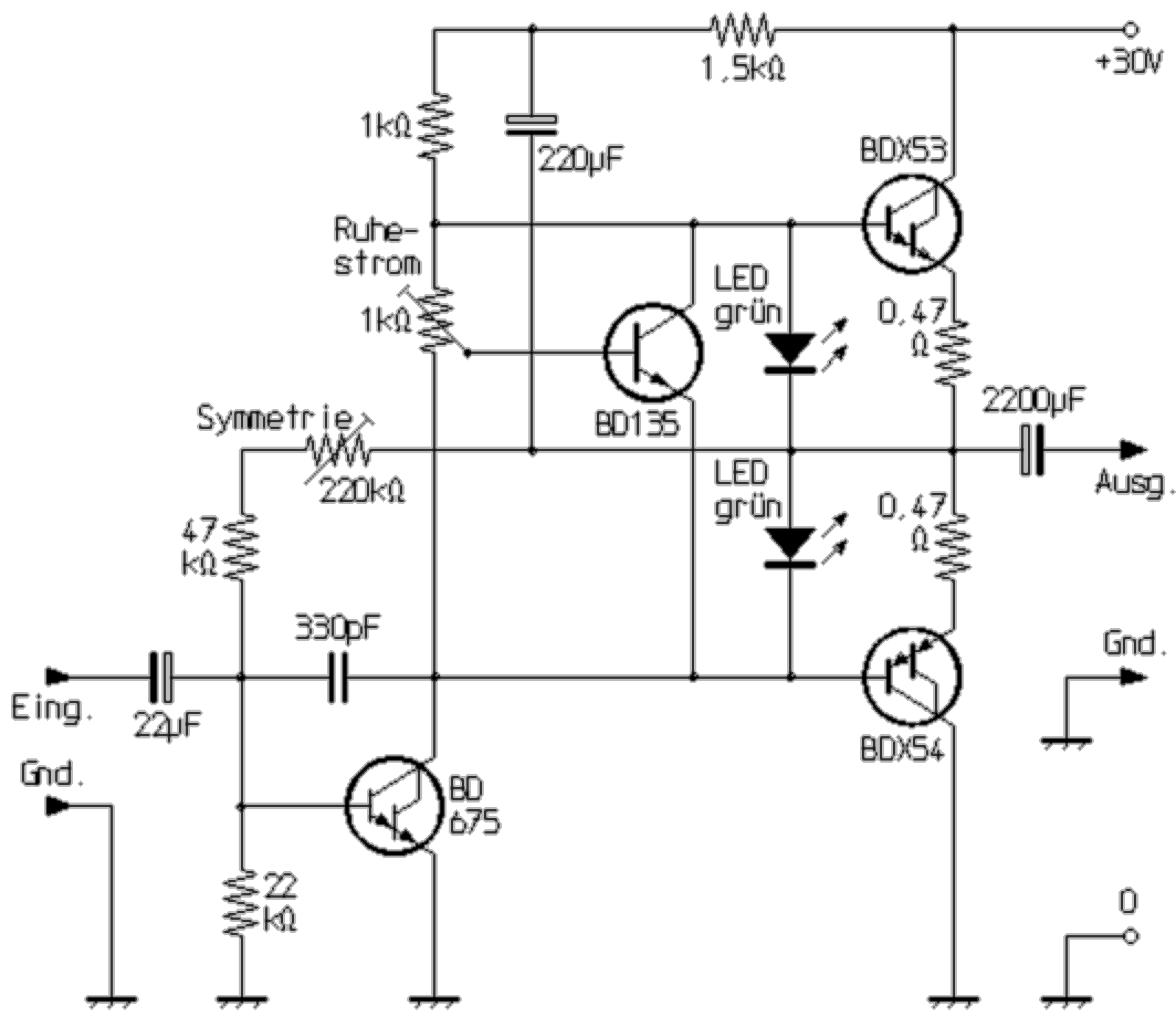
Einfacher 15-Watt-Endverstärker mit Darlington-Transistoren
Der Schaltungsaufwand für eine Endstufe kann durch den Einsatz von hochverstärkenden Darlington-Transistoren deutlich reduziert werden. Der hier gezeigte 15Watt-Leistungsverstärker hat trotz geringeren Aufwands sogar bessere Eigenschaften, wie der zuvor vorgestellte 15-Watt-Endverstärker.
Die LEDs bewirken eine Strombegrenzung bei Kurzschluss in der Lautsprecherleitung. Dies genügt zwar nicht, den Verstärker für länger andauernde Kurzschlüsse zu sichern, da dann die zulässigen Verlustleistungen der Transistoren überschritten würden. Berühren sich die Pole der Lautsprecherleitungen im Betrieb nur kurzfristig, sind die Endtransistoren so aber hinreichend geschützt. In der Praxis kommt so etwas häufiger vor, z.B. wenn sich die Leitungen aus den Klemmen lösen oder wenn ein Klinkenstecker an der Box während des Betriebs abgezogen wird. Für länger andauernde Kurzschlüsse sollte eine Sicherung in die Betriebsspannungs-Leitung eingefügt werden (1A...1,25A mittelträge). Der Transistor BD135 dient der Temperatur-Stabilisierung des Ruhestroms. Er muss mit am Kühlkörper für die Endtransistoren montiert werden.
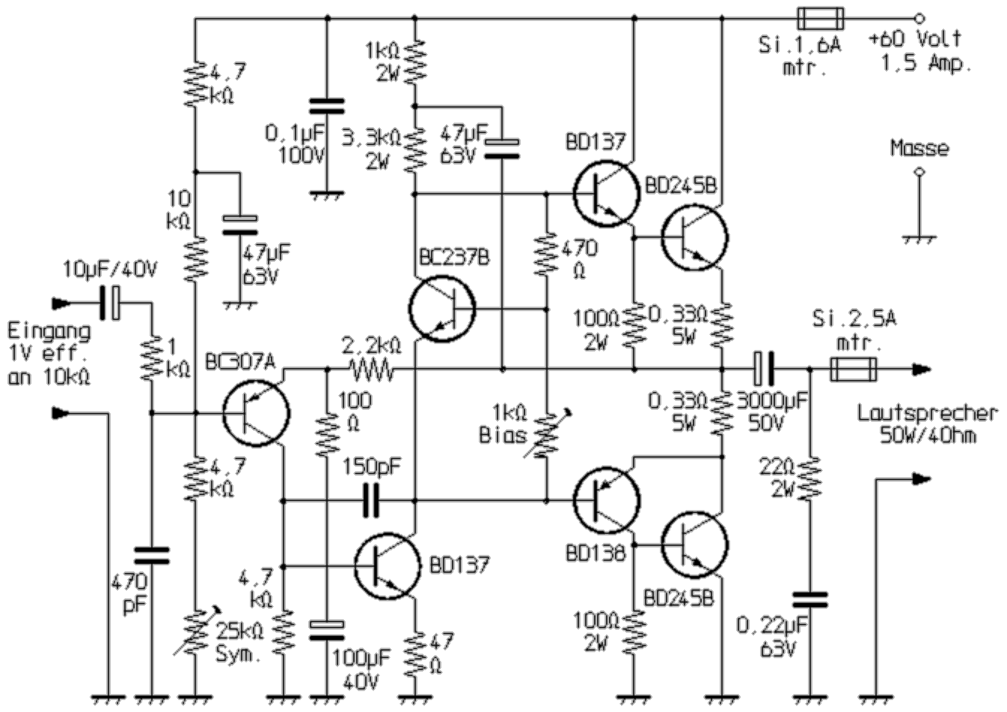
50-Watt-Endverstärker mit NPN-Leistungstransistoren
Wiederum einen Klassiker zeigt diese Schaltung. Der Endverstärker ist für universellen Einsatz geeignet, z.B. für Powermixer, Aktivboxen, Instrumentalverstärker oder etwas kräftigere Hifi-Geräte. Ich verwendete solche Schaltungen früher für die Wiedergabe von Party-Musik. Wie schon beim 15W-Endverstärker handelt es sich um eine quasikomplementäre Endstufe mit zwei gleichen Leistungs-Transistoren. Wesentlicher Unterschied ist neben kräftigeren Transistoren und höherer Versorgungs-Spannung, dass hier eine zusätzliche Vorstufe eingefügt ist. Infolgedessen wird eine hohe Leerlauf- bzw. Schleifenverstärkung erzielt und es kann eine wirksamere Gegenkopplung durchgeführt werden. Sie ist durch das Verhältnis vom 2,2kΩ- zum 100Ω-Widerstand am Emitter des ersten Vorstufen-Transistors (BC307A) festgelegt und bestimmt die Spannungsverstärkung der gesamten Schaltung. Mit der angegebenen Dimensionierung beträgt sie gut 20, so dass der Endverstärker mit etwas über einem Volt Eingangsspannung bereits voll ausgesteuert bzw. übersteuert werden kann.
Die stärkere Gegenkopplung führt zu einem kleineren Klirrfaktor. Er erreicht erst bei Vollaussteuerung etwa 1% und bleibt bei kleinerer Aussteuerung deutlich darunter. Der Übertragungsbereich umfasst den gesamten Hörfrequenz-Bereich (ca. 16...20000 Hz). Oft außer acht gelassen wird bei Endverstärkern der Leistungs-Frequenzgang. Während der Übertragungs-Bereich sich nur auf die Verstärkung bzw. dessen Abfall an seiner oberen und unteren Grenze bezieht, besagt der Leistungs-Frequenzgang, wie weit die erzielbare Leistung an den Grenzen abfällt. Bezogen auf einen Abfall von 3 dB (=halbe Leistung) beträgt er bei dieser Schaltung etwa 30...15000 Hz. Bei Musik mit kräftigen Tiefbässen, also z.B. elektronischer Tanzmusik (Techno usw.), kann der Verstärker somit im Vergleich zu einem 25W-Verstärker leiser sein, wenn jener einen Leistungsfrequenzgang ab 10 Hz aufweist. Gerade im Bassbereich wird nämlich viel Leistung benötigt und bei einem Abfall von 3dB bei 10 Hz ist davon auzugehen, dass der Leistungsabfall an der unteren Hörgrenze schon vernachlässigbar ist.
Die Stabilisierung des Endstufen-Ruhestroms erfolgt bei dieser Schaltung über einen Transistor (BC237B). Er muss mit dem Endstufen-Kühlkörper thermisch gekoppelt und somit an diesem montiert sein. Diese wirkungsvollere Schaltungsart ist von Vorteil, wenn der Verstärker für längere Zeit an der Leistungsgrenze betrieben wird. Wie schon beim 15W-Verstärker hat auch diese Endstufe keine elektronische Schutzschaltung, so dass Kurzschlüsse in der Lautsprecher-Leitung im Betrieb unbedingt vermieden werden müssen. Einen gewissen Schutz bietet die Feinsicherung in der Lautsprecher-Leitung. Sie sollte also keinesfalls überbrückt oder durch einen höheren Wert ersetzt werden. Unerwartete Ausfälle sind bei solchen Schaltungen, insbesondere bei Verwendung billigerer Endtransistoren, auch durch den sogenannten sekundären Durchbruch möglich. Um ihn zu vermeiden, dürfen die 100Ω-Widerstände an den Basen der Endtransistoren keinesfalls größere Werte aufweisen. Mehr Sicherheit erlangt man durch kleinere Werte (z.B. 39Ω). Damit dadurch die Treibertransistoren nicht überlastet werden, sollten dann auch sie gekühlt werden.
60W- bzw. 120W-Endverstärker mit Überlast-Schutz
In den Halbleiter-Applikationsschriften von Siemens erschien Anfang der 1970er-Jahre der gezeigte Schaltungs-Vorschlag für einen Hifi-Endverstärker. Die Ausgangsleistung betrug bis zu 60 Watt. Die Schaltung zeichnete sich durch eine aufwändige Schutzschaltung für den Kurzschluss-Betrieb aus. Sie bot auch bei einem Dauerkurzschluss noch einen guten Schutz der Leistungs-Transistoren. Außerdem verursachte sie im Gegensatz zu vielen anderen solcher Schutz-Schaltungen nur wenig zusätzliche Verzerrungen. Darüber hinaus war eine Übertemperatur-Sicherung vorgesehen. Nachdem die Schaltung in der Funkschau ausführlich besprochen worden war, erschienen recht bald entsprechende Bausätze. Ein Freund von mir verwendete solche Endstufen für seine rollende Disco. Er lobte die ausgezeichnete Betriebssicherheit dieser Schaltung, da er seit der Verwendung solcher Endverstärker keine Probleme mehr mit Ausfällen gehabt hatte.
Nur wenig später gab es auch Bausätze und Module für eine 120-Watt Version, deren Schaltung unten gezeigt ist. Bei einer Versorgungs-Spannung von ±38 Volt und zum Teil geringfügig veränderten Bauteilewerten kamen hier jeweils zwei parallel geschaltete End-Transistoren vom Typ 2N4347 zum Einsatz. Eine solche Endstufe verwendete ich in einem Selbstbau-Hybrid-Gitarrenverstärker. Vorgeschaltet war ein Röhren-Vorverstärker mit einer EF86 und einer ECC83. Die EF86 diente als Eingangsstufe. Das erste System der ECC83 war als Spannungs-Verstärker geschaltet, um die Verluste des Klangregel-Netzwerks auszugleichen. Das zweite System arbeítete als Kathodenfolger, um den Ausgang der Röhrenschaltung gut an den Eingang dieser Endstufe anzupassen. Auch bei mir erwies sich diese Endstufe als äußerst zuverlässig.
Der Vollständigkeit halber hier Hinweise zum Abgleich und Nachbau, bezogen auf die 60-Watt-Version. Mit dem 250Ω-Trimmer wird die Spannung am Lautsprecher auf exakt Null Volt justiert (sogenannter Null-Offset-Abgleich). Der 1kΩ-Trimmer dient zum Abgleich des Endstufen-Ruhestroms. Hierzu ist der Kollektor-Anschluss des oberen BD130 aufzutrennen, um einen Strommesser einfügen zu können. Es wird dann ohne vorhandenes Eingangssignal ein Strom von etwa 100mA eingestellt. Anstelle des BD130 sind übrigens auch die Typen BD183 oder 2N3055 einsetzbar. Bei letzterem gab es jedoch zeitweise relativ große Qualitäts-Unterschiede, welche im Extremfall sogar die Betriebssicherheit dieser Endstufe in Frage stellen konnten. Mit guten Markenprodukten (z.B. RCA) gab es solche Probleme nicht.