Selbstbau-Geräte für Einseitenband-Modulation (SSB)
Im Laufe der 1960er Jahre setzte sich für den Sprechfunkbetrieb auf Kurzwelle mehr und mehr die Einseitenband-Modulation durch. Etwa Mitte der 1970er Jahre waren kaum noch mit Amplituden-Modulation arbeitende Amateurfunk-Stationen auf den Kurzwellenbändern zu hören. Anfänglich war für Einseitenband-Sender die Phasenmethode beliebt, denn dafür war kein teures Quarzfilter notwendig. Obwohl das Verfahren grundsätzlich auch für Empfänger einsetzbar ist, konnte es sich dort seinerzeit nicht durchsetzen. Bis in die 1970er Jahre hinein war auf der Kurzwelle der Funkbetrieb mit getrenntem Sender und Empfänger üblich. Für den Funkbetrieb mit Einseitenband-Modulation verwendete man dabei normalerweise Superhetempfänger. Hochwertige, kommerziell hergestellte Stationsempfänger waren nicht selten als Doppel- oder sogar Dreifachsuper ausgeführt. Die Empfangsfrequenz wurde mit Mischstufen also zwei oder drei mal auf verschiedene Zwischenfrequenzen umgesetzt, ehe das Signal demoduliert wurde. Für die Demodulation von Einseitenband-Signalen sorgte ein Produktdetektor mit Zwischenfrequenz-Überlagerer (BFO), dessen Frequenz je nach zu empfangenden Seitenband auf die obere oder untere Flanke des Zwischenfrequenz-Durchlassbereichs eingestellt werden konnte. Die Verwendung getrennter Sender und Empfänger machte es notwendig, den Sender auf die eingestellte Empfangsfrequenz einzupfeifen. Dazu musste die Möglichkeit gegeben sein, den unterdrückten Träger des eigenen Senders im Empfänger hörbar zu machen, um ihn dann auf Schwebungsnull einstellen zu können. So konnte man dann rufenden Stationen genau auf der richtigen Frequenz antworten. Der Wunsch nach größerem Bedienkomfort einerseits und die zunehmende Verfügbarkeit preiswerter Quarzfilter beziehungsweise zum Bau solcher geeigneter Quarze andererseits, machte dann das Transceiver-Konzept immer beliebter, bei dem die Oszillatoren und Filter gleichermaßen für den zu einem Gerät vereinigten Sender und Empfänger verwendet wurden. Dieses Konzept machte das Einpfeifen überflüssig, man konnte nun direkt auf der eingestellten Empfangsfrequenz antworten.
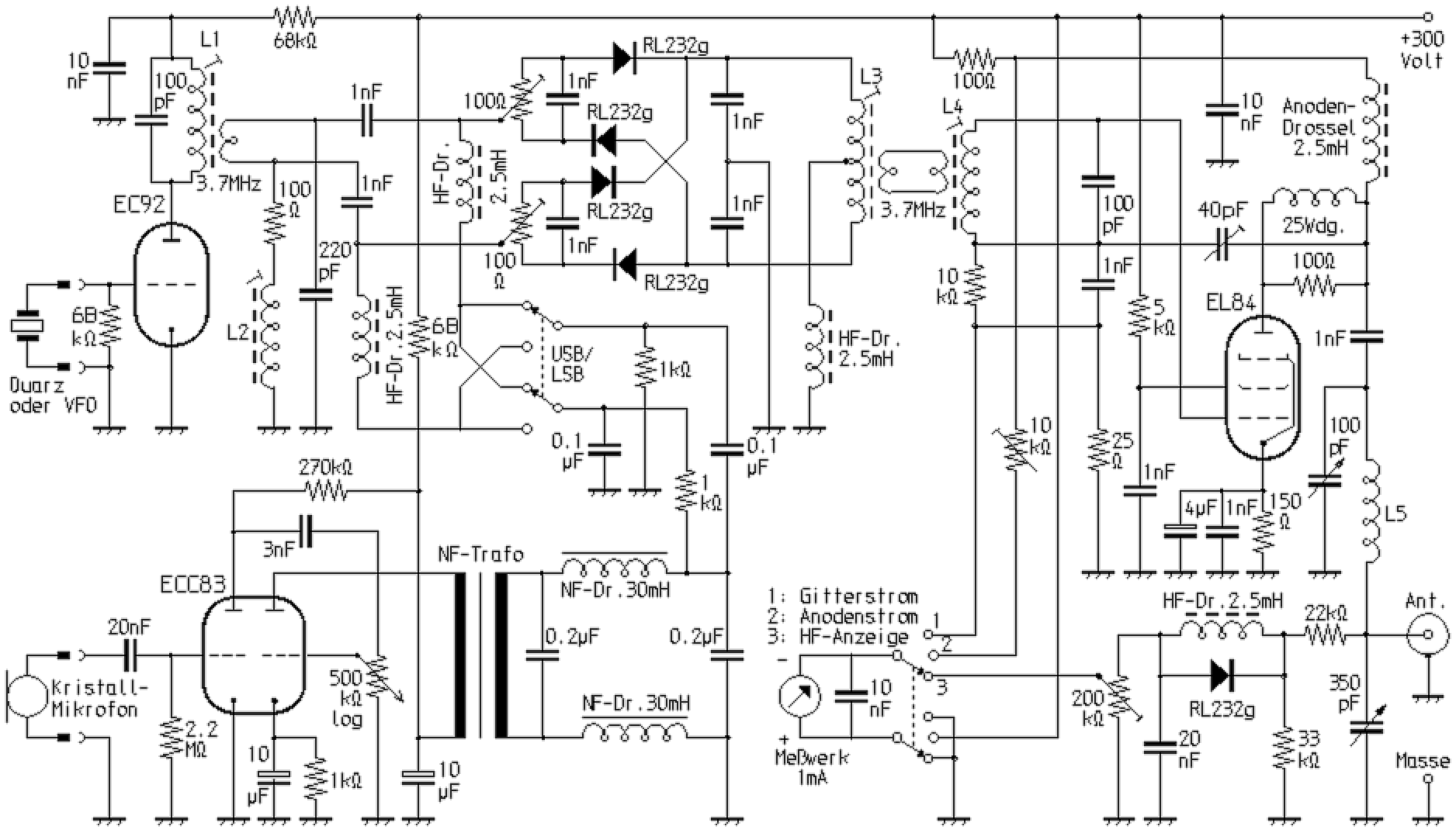
Nach der Phasenmethode arbeitender Einseitenband-Röhrensender
Bei einem Einseitenband-Sender, der mit der Phasenmethode arbeitet, ist die Signalaufbereitung grundsätzlich nicht wie bei der Filtermetode auf eine feste, durch das Einseitenband-Filter vorgegebene Frequenz festgelegt. Daher waren zunächst Zusatzgeräte, sogenannte Einseitenband-Adapter beliebt, die einem für Telegrafie geeigneten Sender nachgeschaltet werden konnten. Einseitenband-Modulation und Träger-Unterdrückung wurden somit dann direkt auf der Sendefrequenz vorgenommen. An den dazu benutzten Steuersender wurden vor allem hohe Anforderungen an die Frequenzstabilität gestellt, ferner musste das Signal möglichst brummfrei sein. Eine große Ausgangsleistung war an dieser Stelle hingegen nicht vonnöten. Weil die Verstärkung eines Einseitenband-Signals grundsätzlich im Linearbetrieb erfolgen muss, ist hinter dem Modulator nämlich ohnehin ein Sender-Leistungsverstärker erforderlich. Eine kleinere Endstufe mit einer Sendelesistung von etwa 5 bis 10 Watt war in solchen Zusatzgeräten deshalb meistens bereits enthalten. Wegen der größeren Effizienz der Einseitenband-Modulation konnte damit etwa ebensoviel erreicht werden, wie mit einem amplitudenmodulierten Sender mit etwa 50 bis 100 Watt Trägerleistung. Mit einem weiteren nachgeschalteten Linearverstärker, der mit Senderöhren dieser Leistungsklasse arbeitete, war mit der Einseitenband-Modulation dann eine erhebliche Reichweiten-Steigerung möglich.
Ausgehend von einem Bauvorschlag für einen Einseitenband-Adapter der beschriebenen Art, und zwar dem "Adapt-O-Citer" nach W6QLV, wurde ein vollständiger Sender entworfen, von dem das Schaltbild hier vorgestellt ist. Dieser Sender kann mit einem Quarz oder mit einem externen frequenzvariablen Oszillator betrieben werden, der sich anstelle des Quarzes am dafür vorgesehenen Stecksockel anschließen lässt. Zur Erzielung einer guten Frequenzstabilität ist es empfehlenswert, den extern angeschlossenen Oszillator auf der halben Sendefrequenz arbeiten zu lassen. Die Schaltungs-Anordnung des Quarz-Oszillators kann dann als Frequenzverdoppler eingesetzt werden. Beste Ergebnisse werden mit diesem Sender auf niedrigeren Frequenzen, also zum Beispiel im 80m-Band erreicht. Prinzipiell eignet sich die Schaltung aber noch gut für Frequenzen bis etwa 30 MHz. Mit dem gezeigten einfachen Quarz-Oszillator, der in der sogenannten Pierce-Schaltung arbeitet, kann es bei höheren Frequenzen ohne Pufferstufe und Stabilisierung der Anodenspannung trotz Quarz-Steuerung allerdings zu einer ungewollten Frequenz-Modulation kommen, wodurch die Modulation dann verzerrt klingt. Mit einem extern angeschlossenen Oszillator tritt dieses Problem nicht auf. Im 80m-Band lässt sich mit der gezeigten Schaltung in den Signalspitzen eine Hochfrequenz-Ausgangsleistung von etwa 10 Watt erreichen. Ohne Nachgleichen der Spulen im Einseitenband-Modulator kann jeweils höchstens in einem etwa 100 kHz breiten Bandsegment gearbeitet werden.
Wie sich bei meinen Versuchen zeigte, war die Unterdrückung des unerwünschten Seitenbandes mit dieser simplen Schaltung nur gering. Der erreichbare Wert von etwa 25 dB trifft wegen des sehr einfach gehaltenen NF-Phasenschiebers nicht für alle Modulations-Frequenzen, genau genommen nämlich nur auf einer einzigen zu. Aussendungen mit unterdrücktem Träger, bei denen beide Seitenbänder mit voller Intensität ausgestrahlt werden, wenn also überhaupt keine Seitenband-Unterdrückung stattfindet, ist der Empfang oft recht verzerrt. Das ist immer dann der Fall, wenn der Empfänger keine Möglichkeit bietet, eines der beiden Seitenbänder herauszufiltern. Es kommt dann nämlich zu störenden Intermodulationen mit der Differenzfrequenz, die sich aus dem Unterschied zwischen Sende- und Empfangsfrequenz ergibt. Störerscheinungen treten sogar dann auf, wenn die Differenz unterhalb der Hörbarkeitsgrenze von etwa 16 Hertz liegt. In diesem Fall machen sie sich als vibrierende Lautstärke-Schwankungen bemerkbar. Diese Probleme treffen zum Beispiel für den Empfang mit in den Schwingungs-Zustand versetzten Audion-Empfängern zu. Selbiges gilt auch für Direktmisch-Empfänger. Bereits mit der vergleichsweise kleinen Seitenband-Unterdrückung dieses Senders ist mit solchen Empfängern ein klarerer Empfang möglich.
Mit einem schmalbandigen Empfänger, bei dem der Zwischenfrequenz-Überlagerer (BFO) auf die richtige Flanke der Empfänger-Durchlasskurve abgestimmt wird, treten solche Probleme hingegen überhaupt nicht auf. Ein Sender mit fehlender oder unzureichender Seitenband-Unterdrückung belegt dann eben nutzlos den Frequenzbereich des nicht benötigten Seitenbandes. Wird ein selektiver Empfänger mit Absicht auf das falsche Seitenband eingestellt, ist das Nutzsignal bei einer Seitenband-Unterdrückung von 25dB etwa in der gleichen Größenordnung, wie durch die Endstufen-Intermodulationen zwangsläufig auftretenden Splatter-Störungen. Es lässt sich also deutlich heraushören, ob der Empfänger auf das richtige Seitenband abgestimmt ist, der Empfang ist dort erheblich klarer. Der große Vorteil der Einseitenband-Modulation, nämlich ihre größere Effizienz, kommt trotz der recht geringen Seitenband-Unterdrückung mit dieser Schaltung bereits voll zum Tragen. Bei gutem Abgleich des Modulators sinkt die Leistungs-Aufnahme der Senderendstufe deutlich, während das Nutzsignal auf dem erwünschten Seitenband dann etwas kräftiger wird. Das verwundert kaum, denn rechnerisch würde ja bereits eine Seitenbandunterdrückung von 6 dB bedeuten, dass das unerwünschte Seitenband nur noch mit einem Viertel der Leistung ausgesendet wird. Die dort eingesparte Energie kommt dem Nutzsignal auf dem erwünschten Seitenband zugute.
Für Experimente mit dieser Schaltung hier die Spulendaten für das 80m-Band:
L1, L4, L5: 36 Windungen, Koppelwicklung 7 Windungen
L2: 15 Windungen
L3: 18 Windungen mit Mittelanzapfung, Koppelwicklung 7 Windungen
jeweils Kupferlackdraht 0,3 mm auf abgeschirmte 8-mm-Spulenkörper mit Schraubkern
Transistorisierter Einseitenband-Phasensender für das 80m-Band
Auf Basis des mit Röhren bestückten Einseitenband-Senders entstand bei mir nach und nach eine vollständig mit Transistoren arbeitende Version. Das vergrößerte zwar den Schaltungsaufwand, dafür vereinfachte sich nun aber die Stromversorgung und der Materialaufwand im Netzteil. Außerdem ermöglichte diese Konstruktionsweise dann auch portablen Batteriebetrieb. Zunächst wurde dazu der Quarzoszillator durch eine transistorisierte Ausführung ersetzt und bei dieser Gelegenheit mit einer Trennstufe versehen. Anstelle des Quarzoszillators kann selbstverständlich auch ein abstimmbarer, frequenzvariabler Oszillator verwendet werden. Aufgrund der schmalbandigen Ein- und Ausgangsschaltung des Exciters darf die Frequenzvariation aber nicht sehr groß sein. Bezogen auf die Sendefrequenz sind maximal nur wenige Prozent, also auch hier wieder etwa 100 kHz möglich. Wird über den 150pF-Kondensator anstelle des Quarz-Oszillators ein frei schwingender Oszillator ohne Quarzsteuerung angeschlossen, sollte im Interesse einer guten Frequenz-Stabilität eine weitere Trennstufe eingefügt werden. Gut eignet sich an dieser Stelle ein Emitterfolger, also eine in Kollektorschaltung betriebene Transistorstufe. Die Anordnung der beiden mit Dioden aufgebauten Balance-Modulatoren des Röhrensenders wurde weitestgehend beibehalten. Ihr wurde jetzt aber am Ausgang eine transistorisierte Hochfrequenz-Verstärkerstufe hinzugefügt. Jene ermöglicht eine zur Ansteuerung eines transistorisierten Linear-Leistungsverstärkers ausreichende Ausgangsspanung, die mittels eines kapazitiven Spannungsteilers niederohmig auskoppelt wird.

Bei der Erzeugung eines Einseitenband-Signals mit der Phasenmethode werden sowohl das Audiosignal als auch das Hochfrequenz-Signal um 90 Grad in der Phase verschoben. Für das Hochfrequenz-Signal stellt das kein allzu großes Problem dar und kann im einfachsten Fall mit einer Spule und einem Kondensator bewerkstelligt werden. Bei geeigneter Abschluss-Impedanz ermöglichen diese jeweils eine Phasenverschiebung um 45 Grad in unterschiedliche Richtungen, so dass sich insgesamt ein Phasenunterschied von 90 Grad ergibt. Beim im Audio-Bereich liegenden Modulations-Signal ist dies dagegen weitaus schwieriger, da es sich hier um ein größeres Spektrum von beispielsweise 300 bis 3000 Hertz handelt, die niedrigsten und höchsten Frequenzen also in einem Verhältnis von etwa 1:10 stehen. Beim Röhrensender wurde bereits gesagt, dass die maximale Seitenband-Unterdrückung eigentlich nur bei einer einzigen Modulations-Frequenz erzielbar ist. Das liegt daran, dass der Phasenunterschied dort lediglich durch zwei simple Kombinationen aus jeweils einem Kondensator und einem Widerstand, sogenannte RC-Glieder zustandekommt. Eines davon verschiebt die Phase um -45°, das andere um +45°, dies allerdings nur auf jener Frequenz, auf welcher der kapazitive Blindwiderstand des Kondensators den gleichen Wert hat, wie der Widerstand des RC-Gliedes. Bei anderen Frequenzen ergibt sich also ein anderer Phasenwinkel. Beim Generieren von Einseitenband-Signalen mit der Phasenmethode werden das Audiosignal und das Hochfrequenz-Signal nun, jeweils gegeneinander um 90 Grad in der Phase verschoben, zwei Balance-Modulatoren zugeführt und anschließend wieder zusammengeführt. Auf dem einen Seitenband beträgt die Phasendifferenz dann 180 Grad, es herscht also Gegenphasigkeit und es löscht sich somit aus. Je genauer die Phasendifferenz von 90 Grad eingehalten wird und je exakter die Signale jeweils den gleichen Pegelwert aufweisen, desto besser wird daher die Seitenband-Unterdrückung. Die Umschaltung des Seitenbandes (USB/LSB) kann übrigens durch Vertauschen der Hochfrequenz- oder der Audiosignale erfolgen, wobei letzteres empfehlenswerter ist.

Um eine bessere Seitenband-Unterdrückung zu ermöglichen, erhielt der transistorisierte Einseitenband-Sender nun eine bessere Phasenschieber-Schaltung für das Audiosignal. Sie beruht quasi auf dem Prinzip zweier sogenannter Allpässe, welche den Signalpegel kaum beziehungsweise idealerweise überhaupt nicht beeinflussen und nur eine frequenzabhängige Phasenverschiebung im Bereich zwischen 0 und 180 Grad bewirken. Dazu wird das Signal zunächst in einer frequenzunabhängigen Phasenumkehrstufe in zwei Signale mit 180° Phasenverschiebung aufgeteilt, die ein frequenzabhängiges Phasenschieber-Netzwerk speisen. Durch die unterschiedliche Dimensionierung der Allpassglieder für die beiden Ausgänge liegt die Phasenverschiebung im interessierenden Frequenzbereich für den einen Ausgang irgendwo zwischen 0 und 90 Grad und für den anderen irgendwo zwischen 90 und 180 Grad. Der Phasenunterschied zwischen beiden Ausgängen bewegt sich in Form einer liegenden S-Kurve um die 90-Grad-Linie, so dass er an drei Stellen genau 90 Grad aufweist und sich im Sprachfrequenzberich diesem Wert ansonsten gut annähert. Die beiden Ausgangsignale des Phasennetzwerks werden jeweils einer Verstärkerstufe mit einem Feldeffekt-Transistor zugeführt. Solche Transistoren haben einen besonders hochohmigen Eingang und beeinträchtigen die Arbeitsweise des Phasennetzwerkes daher nur minimal. Mit dem 2,5kΩ-Trimmer, der ähnlich wie ein Balanceregler in einem Stereo-Verstärker geschaltet ist, werden die beiden Signale möglichst exakt auf den gleichen Pegel justiert. Für optimale Ergebnisse müssen die im Phasennetzwerk verbauten Widerstände und Kondensatoren eine Genauigkeit von mindestens 1% aufweisen. Stehen solche eng tolerierten Bauteile nicht zur Verfügung, müssen sie entsprechend ausgemessen und selektiert werden. Dabei ist auch auf eine ausreichende Temperaturstabiliät zu achten. Gegebenenfalls lassen sich passende Werte auch durch Parallel- oder Serienschaltung zweier oder mehrerer Exemplare bilden. Das Prinzip der Phasenmethode findet man übrigens heute wieder in Funkgeräten mit digitaler Signalverarbeitung (DSP) als Software-Implementierung. Hier wird es als In-Phase-And-Quadratur-Verfahren (kurz I&Q) bezeichnet. Dabei bereitet eine im Audiospektrum nahezu konstante Phasenverschiebung von 90 Grad keine solchen Schwierigkeiten mehr.

Um die gezeigte Phasenschieber-Schaltung mit einem dynamischen Mikrofon genügend aussteuern zu können, wird ein Vorverstärker benötigt. Sofern man nicht ein veraltetes Kohlemikrofon verwenden möchte, reicht die Eingangs-Empfindlichkeit des Audio-Phasenschiebers für den Direktanschluss eines Mikrofons nämlich nicht aus. Für ein genügend schmales Sendesignal muss der Vorverstärker so ausgelegt sein, dass nur der Sprach-Frequenzbereich von circa 300 bis 3000 Hertz übertragen wird. Vor allem bei den höheren Frequenzen ist das bei einem nach der Phasenmethode arbeitenden Sender sehr wichtig, weil das Sendesignal sonst zu breitbandig wird. Bei Sendern, die mit der Filtermethode arbeiten, werden außerhalb des gewünschten Spektrums liegende Frequenzen ja vom Einseitenband-Filter unterdrückt. Die gezeigte Vorverstärker-Schaltung liefert eine für dymamische Mikrofone ausreichende Verstärkung und begrenzt zugleich den Übertragungsbereich in gewünschter Weise. Bei den früher in Telefonapparaten gebräuchlichen Sprechkapseln handelte es sich zunächst um Kohlemikrofone, welche nur den Sprachfrequenzbereich übertrugen und eine solche Ausgangsspannung lieferten, dass man bei ihrer Verwendung hier keinen Vorverstärker benötigen würde. Sie müssen jedoch ähnlich wie Electret-Kondensatormikrofonen mit einer Vorspannung betrieben werden, die von der Plusleitung über einen Widerstand (z.B. 1kΩ) zugeführt wird. Wegen ihres starken Rauschens - und mit zunehmendem Alter manchmal auch anderer merkwürdiger Störgeräusche - ist ihre Verwendung jedoch nicht empfehlenswert. An ihrer Stelle lassen sich aber mit gutem Erfolg die in den 1970er Jahren aufgekommenen Telefon-Sprechkapseln mit eingebauter Verstärker-Elektronik verwenden. Sie benötigen ebenfalls eine über einen Widerstand zugeführte Spannung, werden also genauso angeschlossen, wie Kohlemikrofone. Man spart sich damit also den gezeigten Vorverstärker.

Frequenzvariable Transistor-Oszillatoren für Einseitenband-Geräte
Die vorgestellten Einseitenband-Sender arbeiteten mit quarzgesteuerten Oszillatoren. Wie dort erwähnt, können sie aber auch mit anderen Oszillatoren betrieben werden. Die bei Einseitenband-Geräten hohen Anforderungen lassen sich ohne Quarzsteuerung allerdings nicht ohne weiteres erreichen. Bereits eine Frequenzabweichung von 100 Hertz führt zu erheblichen Verzerrungen der Modulation, indem diese in ihrem gesamten Spektrum um den gleichen Wert in ihrer Tonhöhe nach oben oder unten verschoben wird. Größere Abweichungen führen daher rasch zur völligen Unverständlichkeit übertragener Sprachsignale. Wenn man nicht auf die von einem Quarz vorgegebene Sendefrequenz festgelegt sein möchte, benötigt man einen Oszillator, mit dem entsprechend stabile Frequenzen eingestellt werden können. Man bezeichnet abstimmbare Oszillatoren von der englischen Bezeichnung Variable Frequency Oszillator abgeleitet, auch kurz als VFO. Um die Anforderungen für Einseitenband-Geräten zu erfüllen, muss ein solcher Oszillator zunächst einmal mechanisch stabil konstruiert sein. Kleinste Erschütterungen können sonst zu nicht hinnehmbaren Frequenzänderungen führen. Größte Sorgfalt erfordert der Aufbau daher im Bereich der Spule und der Kondensatoren des Abstimmkreises. Außerdem muss berücksichtigt werden, dass die Werte vieler Bauelemente - insbesondere die Kapazitätswerte von Kondensatoren - temperaturabhängig sind. Auch die inneren Kapazitäten von Transistoren ändern sich mit der Temperatur und führen somit ohne Gegenmaßnahmen zu Frequenzänderungen. All dies kann bis zu einem gewissen Grad durch Zusammenschaltungen mit Kondensatoren kompensiert werden, die einen gegenläufigen Temperaturgang aufweisen. Eine weitere aber aufwändige Möglichkeit besteht darin, die Umgebungstemperatur durch technische Maßnahmen konstant zu halten, zum Beispiel mit einer Wärmequelle und einem Thermostaten. Außerdem sollte die Versorgungsspannung des Oszillators elektronisch stabilisiert sein.

Eine für Einseitenband-Geräte gut geeignete Oszillatorschaltung ist der gezeigte Seiler-Oszillator. Wegen seines dennoch einfachen Aufbaus ist er für Selbstbaugeräte beliebt und wurde früher auch gern in kommerziell hergestellten Amateurfunkgeräten verwendet. Weil der Schwingkreis einerseits mit einer verhältnismäßig kleinen Kapazität an die restliche Schaltung angekoppelt ist, andererseits parallel zu den Diodenstrecken des Oszillator-Transistors aber zugleich relativ große Kapazitäten liegen, haben die internen Transistor-Kapazitäten einen recht geringen Einfluss auf die erzeugte Frequenz. Der eigentlichen Oszillatorschaltung ist eine Trennstufe nachschaltet, was den Einfluss der am Ausgang angeschlossenen Schaltung auf die Schwingfrequenz minimiert. Die Schaltung kann so anstelle des Quarz-Oszillators im beschriebenen transistorisierten Einseitenband-Sender verwendet werden, sofern die Speisespannung hinreichend gut stabilisiert ist.

Eine besonders hohe Frequenzstabilität ermöglicht der Franklin-Oszillator. Bei ihm erfolgt die Rückkopplung über zwei Stufen, die bei der von ihrem Erfinder ursprünglich angegebenen Röhrenschaltung in Kathodenbasis-Schaltung betrieben wurden. Die hier vorgestellte transistorisierte Variante arbeitet analog dazu mit zwei Stufen in Emitterschaltung, bei der die Rückkopplung vom Kollektor der zweiten Stufe zur Basis der ersten führt. Die hohe Gesamtverstärkung ermöglicht es, den Schwingkreis mit so loser Kopplung an die Schaltung anzuschließen, dass sich Änderungen der Transistor-Kapazitäten kaum noch auswirken. Bei der gezeigten Schaltung bewirkt ein kapazitiver Spannungsteiler an der Basis des ersten Transistors, dass ähnlich wie bei einem Clapp-Oszillator ein Kondensator mit noch größerer Kapazität parallel zum Eingang der Transistorstufe liegt. Ohne die Nachteile eines Clapp-Oszillators wirken sich bei dieser Schaltung schwankende Transistorkapazitäten kaum noch auf die Frequenz aus. Der Einfluss von Temperatur- und Spannungsschwankungen ist daher ausgesprochen gering. Dennoch sollte auch hier eine Temperatur-Kompensation durchgeführt und für eine Stabilisierung der Versorgungsspannung gesorgt werden. Auch diese Schaltung, die im Buch "Einseitenbandtechnik für den Funkamateur" von Friedhelm Hillebrand vorgestellt wurde, hat am Ausgang wieder eine Trennstufe, die hier in Emitterschaltung arbeitet. Das ermöglich eine hohe Ausgangsspannung und durch Ankopplung über ein aus Kondensator und Widerstand bestehendes Serienglied eine gute Entkopplung vom Ausgang. Der Oszillator ist in der Originalschaltung für den Frequenzbereich von 5,0 bis 5,5 MHz ausgelegt, weil er sich für Sender-, Empfänger- und Transceiver-Konzepte mit einem 9-MHz-Quarzfilter dann gleichermaßen für das 80m- und das 20m-Band eignet. Nur durch kleine Änderungen der Werte frequenzbestimmender Bauteile kann er aber auch für den Bereich von 3,5 bis 3,8 oder von 7,0 bis 7,2 MHz verwendet und somit in Verbindung mit den beschriebenen SSB-Sendern eingesetzt werden.

Hochfrequenz-Oszillatoren können bestmögliche Frequenzkonstanz nur dann bieten, wenn sie mit einer stabilen Versorgungsspannung betrieben werden. Ganz besonders trifft das für Transistor-Oszillatoren zu und das umsomehr, wenn keine Quarzsteuerung vorliegt. Im einfachsten Fall kann die Spannung mit einer parallel geschalteten Z-Diode stabilisiert werden. Zur Begrenzung des Stroms muss diese mit einem Vorwiderstand betrieben werden. Für nicht quarzgesteuerte Transistor-Oszillatoren reicht diese Maßnahme in Einseitenband-Geräten allerdings in der Regel nicht aus. Eine erheblich stabilere Versorgungsspannung erhält man durch Hintereinanderschalten zweier solcher aus Z-Diode und Vorwiderstand bestehenden Stabilisierungen. Ideal ist jedoch eine Schaltung, die den tatsächlichen Wert der Ausgangsspannung mit einer Referenzspannung vergleicht und bei Abweichungen mit einer elektronischen Regelschaltung auf den richtigen Wert korrigiert. Bei der gezeigten Stabilisierungs-Schaltung erfolgt der Vergleich von Soll- und Istwert mit einem aus zwei Transistoren bestehenden Differenzverstärker. Dieser steuert einen weiteren Transistor, der den Strom schließlich auf den für die korrekte Spannung erforderlichen Wert regelt. Eine konstante Referenzspannung erhält der Differenzverstärker mittels zwei hintereinander geschaltete Z-Dioden-Stabilisierungen. Die am Ausgang dieses Spannungsreglers zur Verfügung stehende Spannung von etwa 9 Volt ist sehr konstant und hervorragend zur Stromversorung frequenzvariabler Oszillatoren in Einseitenband-Geräten geeignet. Wenn man beim Spannungsteiler am Ausgang der Schaltung den 1kΩ-Widerstand durch einen solchen mit 470Ω ersetzt und in Serie dazu einen 1kΩ-Trimm-Widerstand schaltet, ist eine exakte Justierung der Ausgangs-Spannung möglich. Die Schaltung reduziert zudem eine der Versorgungsspannung möglicherweise überlagerte Brummspannung. Eine solche könnte zu einer Frequenzmodulation mit einer oft vorhandenen Störfrequenz von beispielsweise 50 oder 100 Hertz führen, was bei Einseitenband-Geräten erhebliche Signal-Verzerrungen zur Folge hätte. Obwohl bei den zuvor gezeigten Oszillatoren als Versorgungs-Spannung 12 Volt angegeben ist, arbeiten sie auch mit der von einem solchen Stabilisator gelieferten kleineren Spannung einwandfrei.
Einseitenband-Linearverstärker für das 80m-Band
Die Schaltung des Eingangs gezeigten Einseitenband-Senders mit Röhren umfasst auch eine kleine Hochfrequenz-Endstufe, so dass er direkt an eine Antenne angeschlossen werden kann. Wird eine größere Sendeleistung gewünscht, muss eine kräftigere Endstufe nachgeschaltet werden. In diesem Fall übernimmt die Endstufe des Senders dann also die Funktion einer Treiberstufe. Eine Besonderheit ist bei Einseitenband-Sendern, dass alle Verstärkerstufen im Linearbetrieb arbeiten müssen. Ein- und Ausgangs-Spannung beziehungsweise Ein- und Ausgangs-Leistung müssen sich also jederzeit und unabhängig vom momentanen Signalwert um einen konstanten Verstärkungsfaktor voneinander unterscheiden. Solche Leistungsverstärker arbeiten abgesehen von den höheren zu verarbeiteten Frequenzen somit in gleicher Weise, wie Audioverstärker. Bei dem Röhrensender ist die Endstufe daher auch fast genauso geschaltet, wie die Audio-Endstufe aus einem alten Radio. Man könnte diese auch in Verbindung mit den bis hier gezeigten Transistor-Schaltungen verwenden, würde dann für die Stromversorgung allerdings weiterhin die hohe Anodenspannung benötigen. Insbesondere für Mobil- oder Portabelbetrieb wünscht man sich aber, wenn alle Baugruppen mit einer niedrigen Spannung von zum Beispiel 12 Volt betrieben werden können. Das ist möglich, wenn auch der Sender-Leistungsverstärker mit Transistoren arbeitet. Der hier nun vorgestellte Linearverstärker ging aus dem Schaltungsvorschlag eines Fuchsjagd-Senders hervor, seinerzeit veröffentlicht in "Elektronisches Jahrbuch 1970" (DMV-Verlag). Die ungewöhnliche Schaltung der Treiberstufe und der Gegentakt-Endstufe, bei der die Basisanschlüsse hochfrequenzmäßig jeweils mit dem Ausgangskreis in Verbindung stehen, ermöglichte die Verwendung von Leistungs-Transistoren mit einer Grenzfrequenz, die für diesen Zweck in einer herkömmlichen Schaltung ungeeignet gewesen wären. Selbst die in der Originalschaltung angegebenen sowjetischen Germanium-PNP-Transistoren waren für Funkamateure in Ostdeutschland früher schwer zu bekommen und auch im Westen sah es zu dieser Zeit kaum besser aus, an vergleichbare Typen zu gelangen. Ein Vorteil der Verwendung von PNP-Transistoren in Schaltungen mit hochfrequenzmäßig auf Nullpotential liegendem Kollektor ist, dass dieser dann auch gleichstrommäßig an Masse liegen kann, sofern diese mit dem Minuspol der Stromversorgung in Verbindung steht. So können die Transistoren ohne Isolierung direkt am Kühlkörper montiert werden und es enstehen keine kapazitiven Nebenschlüsse, welche die Frequenzgrenze weiter reduzieren würden.

Als diese Schaltung entstand, waren bei uns im Westen unter anderem mit dem BD136 längst billige PNP-Transistoren verfügbar, die sich für Kurzwellen-Leistungsverstärker eignen. Weil bei dem für Telegrafie-Betrieb ausgelegten Fuchsjagd-Sender Treiber und Endstufe nicht für den Linearbetrieb vorgesehen waren, musste die Schaltung für den Einseitenband-Sender dahingehend geändert werden. Zu diesem Zweck werden Basis-Emitter-Diodenstrecken der Transistoren über HF-Drosseln so vorgespannt, dass jeweils ein ausreichender Kollektor-Ruhestrom fließt. Das dadurch unterschiedliche Gleichspannungs-Potential von Emitter und Basis wird jeweils über Kondensatoren entkoppelt. Zusätzlich sorgen Emitterwiderstände (4,7 Ohm für den Treiber, 0,47 Ohm für die Endstufe) für eine Stabilisierung der Arbeitspunkte. Damit diese von der Umgebungstemperatur und auch der Eigenerwärmung im Betrieb unabhängig bleiben, kommt bei der Endstufe eine aus dem Audio-Verstärkerbau bekannte Anordnung zum Einsatz. Der dazu benutzte Transistor muss mit den Endtransistoren thermischen gekoppelt sein, wozu er zum Beispiel mit einer Schelle am Endstufen-Kühlkörper montiert wird. Der Quarzoszillator der Originalschaltung wurde zu einem Vorverstärker umfunktioniert, so dass Treiber und Endstufe mit dem relativ schwachen Ausgangssignal des Einseitenband-Generators genügend ausgesteuert werden können. Die so entstandene Schaltung ist je nach Dimensionierung der Schwingkreise in der Lage, auf 80m oder 40m eine Ausgangsleistung von etwa 5 Watt abzugeben. Da die hier verwendeten Transistoren vom Typ BD136 für wesentlich höhere Frequenzen geeignet sind, wie die ursprünglich für diese Anordnung angegebenen Typen, kann die Ausgangsleistung durch Parallelschaltung mehrerer solcher Transistoren gesteigert werden. Der Ausgangskreis wurde auf einen für Hochfrequenz geeigneten und genügend belastbaren Ringkerne gewickelt. Es ist empfehlenswert, auch den Treiberkreis so auszuführen und mit einem Drehkondenstor abzugleichen, weil dies die Gefahr von Eigenschwingungen reduziert. Der Schwingkreis zwischen Vor- und Treiberstufe entstand aus einem abgeschirmten 10,7-MHz-Einzelkreisfilter mit orangefarbenem Abgleichkern, wie sie früher in den meisten japanischen Transistorradios im Zwischenfrequenz-Verstärker des UKW-Teils zu finden waren. Durch den parallel geschalteten Kondensator kann es im 80m-Band in Resonanz gebracht werden.
Transistorisierter Superhet-Empfänger für das 80m-Band
Bei Röhrengeräten war es einstmals üblich, Amateurempfänger mit ausgedienten Radioteilen zusammen zu bauen. Jene Methode sollte auf einen transistorisierten Selbstbau-Empfänger übertragen werden, der sich unter anderem auch für den Empfang von Einseitenband-Signalen eignet. Dieses Ziel sollte mit einer möglichst einfachen Superhet-Schaltung erreicht werden, die sich überwiegend mit Ausbau-Teilen aus einem alten japanischen AM/FM-Taschenradio aus den 1970er Jahren realisieren lässt. Aus diesen Grundüberlegungen ging ein Empfänger für das 80m-Amateurband hervor, der eingangsseitig mit einer selbstschwingenden Mischstufe arbeitet. Diese ähnelt der damals üblichen Eingangsschaltung im Mittelwellen-Teil solcher Taschenradios. Im Unterschied dazu erfolgt die Rückkopplung hier jedoch nicht über eine Spulenanzapfung, sondern mittels eines kapazitiven Spannungsteilers, wodurch größere Parallel-Kapazitäten den Einfluss der temperaturabhängigen Transistorkapazitäten verringern. Bei geeignetem Aufbau und sorgfältiger Dimensionierung kann so trotz der einfachen Schaltung eine für den Empfang von Einseitenband-Stationen vollkommen ausreichende Frequenzstabilität erreicht werden. Es muss allerdings eine gewisse Aufwärmzeit in Kauf genommen - das war seinerzeit aber selbst bei vielen kommerziell gefertigten Empfängern nicht anders. Die erzielte Empfindlichkeit reicht für das 80-Meter-Band selbst mit kürzeren Antennen vollkommen aus. Schon bei einer Länge von wenigen Metern führt der dort meistens herrschende Störpegel bereits zu einem deutlichen S-Meter-Ausschlag. Eine für SSB angemessene Stabilität konnte nur mit der gezeigten zweikreisigen Eingangsfilterung und loser Kopplung zwischen den Kreisen erreicht werden. Mit einem Einzelkreis im Eingang ist die Antenne ungenügend vom Oszillator entkoppelt, so dass eine Annäherung an die Antenne Frequenzverwerfungen zur Folge hat. Auf die Mischstufe folgt ein zweistufiger ZF-Verstärker für 455 kHz. Als Demodulator dient eine Schaltung, wie sie sonst für sich alleine stehend gelegentlich als Geradeausempfänger verwendet wurde. Eine ähnliche, aber etwas aufwändigere Anordnung des Demodulators findet sich auch im zuvor beschriebenen Göttinger Baby II. So gelingt es, mit nur einem einzigen Transistor wahlweise AM- und SSB- bzw. Telegrafiesignale demodulieren zu können. Für AM wird beim von mir konstruierten Gerät die fest eingestellte Rückkopplung abgeschaltet. Mit Rückkopplung arbeitet der Transistor gewissermaßen als selbstschwingender Produdukt-Detektor. Zur Selektion trägt das ZF-Audionbei diesem Gerät kaum bei. Sie wird vor allem durch die drei Einzelkreis-ZF-Filter erreicht. Der auf den Demodulator folgende NF-Verstärker mit eisenloser Gegentakt-Endstufe weist kaum Besonderheiten auf.

Die richtige Kopplung des selbschwingenden Produkt-Detektors an den ZF-Ausgang ist recht kritisch, da er bei zu starken Signal nicht nur übersteuert wird, sondern außerdem zur Synchronisation neigt. Dieser Effekt wird kleiner, wenn die BFO-Frequenz wie für USB- bzw. LSB- und CW-Einzeichen-Empfang nötig, auf die Flanke der ZF-Durchlasskurve abgestimmt wird. Der im Schaltbild angegebene Wert von 1 pF ist als Richtwert anzusehen. Er wird aus einem zweiadrigen Streifen eines Computer-Flachbandkabels gebildet, den ich Stück für Stück kürzte, bis der günstigste Kompromiss zwischen verzerrungsarmen Empfang und ausreichender Lautstärke gefunden war. Das Wickeln von Spulen war für diesen Empfänger nicht erforderlich: Die Eingangskreise entstanden aus 10,7 MHz-ZF-Filtern für UKW-FM-Empfang, die 455-kHz-Filter und der Demodulatorkreis konnten aus dem AM-Teil alter Uhren-Radios ausgebaut werden. Für den Oszillatorkreis fand sich in der Bastelkiste eine passende Spule. Es dürfte sich aber auch hier ein 10,7-MHz-ZF-Filter verwenden lassen, wenn der Kondensator an der Unterseite herausgebrochen wird. Das Gerät wurde in ein Gehäuse eingebaut, das aus miteinander verlöteten, kupferbeschichteten Epoxydplatten entstand, die sonst als Basismaterial zur Herstellung von Leiterplatten gedacht sind. Das so hergestellte Gehäuse wurde schließlich mit Modellbaufarbe lackiert und mit Anreibe-Buchstaben beschriftet. Der Empfänger zeigt trotz seiner Einfachheit und ohne dass irgendwelche Funk-Spezialbauteile benötigt wurden, überraschend gute Empfangs-Eigenschaften. Sie übertreffen beispielsweise nicht nur jene eines einfachen Rückkopplungs-Empfängers bei weitem. Trotz der ausgesprochen simplen Demodulator-Schaltung ist ein sehr brauchbarer SBB-Empfang möglich. So ist die Empfangsqualität z.B. auch erheblich besser, wie bei einfachen Superhets mit BFO, die jedoch keinen Produktdetektor haben. Soll ein solcher Empfänger für den Funkbetrieb eingesetzt werden, zum Beispiel mit den zuvor beschriebenen Einseitenband-Sendern, sollte beim Senden lediglich der Niederfrequenzverstärker mit einem Relais abgeschaltet und zugleich der Antenneneingang kurzgeschlossen werden. Damit wird erreicht, dass der Empfänger sich nach dem Senden nicht jedesmal wieder erst auf die Frequenz einstimmen muss.

Erweiterung für das 40m- und das 20m-Band
Mit der hier gezeigten einfachen Schaltung eines kleinen Zubehörteils, welches in die Antennenleitung eingeschleift wird, können auch das 40m- und das 20m-Amateurband empfangen werden. Dabei handelt es sich um einen Konverter, der auch wieder mit einer selbstschwingenden Mischstufe arbeitet. Infolge der Quarz-Steuerung wird damit auch für die höheren Empfangsfrequenzen eine ausgezeichnete Frequenz-Stabilität erzielt. Durch Verwendung eines in MOS-Technologie hergestellten Feldeffekt-Transistors mit zwei separaten Gate-Anschlüssen können gute Betriebsbedingungen für Oszillator und Mischung eingestellt werden. Solche Transistoren werden kurz als Dual-Gate-MOSFETs bezeichnet. Der verwendete Quarz für eine Schwing-Frequenz von 10,595 MHz kann einem defekten alten CB-Funkgerät für die Betriebsart Amplituden-Modulation (AM) entnommen werden. Mit einem Serien-Trimmer lässt sich in der angegebenen Schaltung die Schwing-Frequenz mühelos auf einen Wert von 10,6 MHz abgleichen. Ohne Änderungen am Empfänger konnte mit dem so aufgebauten Konverter das in Deutschland seinerzeit nur bis 7,1 MHz reichende 40m-Amateurband vollständig empfangen werden. Im 20m-Band beginnt der mit diesem Gerät erzielte Abstimmbereich jedoch bei 14,1 MHz. Der Telegrafie-Bereich des 20m-Bandes wird also nicht vollständig abgedeckt. Um jeweils das gesamte 40m- und 20m-Band empfangen zu können, würde man einen Empfänger für den Bereich von 3,4 bis 3,8 MHz benötigen. Man erhält so dann für das 40m-Band einen Abstimm-Bereich von 6,8 bis 7,2 MHz und für das 20m-Band einen Abstimm-Bereich von 14,0 bis 14,4 MHz.

Wird eine solche Schaltung mitsamt geeigneter Umschaltvorrichtungen fest in einen Empfänger für den Frequenzbereich von 3,4 bist 3,8 MHz integriert, so erhält man einen brauchbaren Kurzwellen-Empfänger für die drei Amateur-Bänder 80m, 40m und 20m. Die Bereichswahl für 20m und 40m erfolgt dann bei eingeschaltetem Konverter lediglich durch die Abstimmung auf den entsprechenden Frequenzbereich mittels des 2x200pF-Drehkondensators. Die Eingangs-Empfindlichkeit ist dank des verwendeten Dual-Gate-MOSFET recht gut. Bei Verwendung einer guten Antenne ist in diesen Frequenzbereichen der Empfang von Stationen aus Übersee überhaupt kein Problem, sofern entsprechende Ausbreitungs-Bedingungen vorliegen. Der Ausgang des Konverters wird idealerweise mit dem Hochpunkt vom Eingangskreis des nachgeschalteten Empfängers verbunden.
Eine andere Möglichkeit für einen in dieser Weise arbeitenden Dreiband-Empfänger besteht darin, dass der Nachsetzer-Empfänger außerhalb der Amateurbänder für den Frequenzbereich von 5,0 bis 5,5 MHz ausgelegt wird. Verwendet man im Konverter dann einen Quarz für 9 MHz, lassen sich bereits das 80m- und das 20m-Band empfangen. Dabei ist aber Voraussetzung, dass die Vorkreise sich von 3,5 bis 14,5 MHz abstimmen lassen. Es lässt sich dabei dann ein Sendequarz aus einem alten CB-Funkgerät für Einzel-Quarzbestückung verwenden. In der gezeigten Schaltung schwingen solche Quarze auf der Grundwelle und damit etwa bei einem Drittel der aufgedruckten Frequenz. Meistens lassen sich mit der gezeigten Schaltung Quarze für Kanal 4 (27,005 MHz) auf eine Schwing-Frequenz von genau 9,0 MHz abgleichen. Wenn das nicht gelingt, kann auch ein Fernsteuer-Quarz für 26,995 MHz verwendet werden. Für den Empfang des 40m-Bandes benötigt man in einem solchen Schaltungs-Design einen Quarz für 12,5 MHz. Ein solches Teil ist in der Regel aber nicht ganz einfach zu beschaffen. In einigen Fällen gelingt es aber, wenn man einen Quarz aus einem alten CB-Funkgerät mit Mischquarz-Synthese für 37,6-MHz verwendet. Manche Exemplare lassen sich auf der Grundwelle auf die benötigte Frequenz von 12,5 MHz abgleichen, wenn anstelle des Trimm-Kondensators in Serie zum Quarz eine abgleichbare Spule geschaltet wird. Ihre Windungszahl wird am besten durch Experimente ermittelt. Mit diesen beiden Quarzen erhält man dann einen Empfänger mit jeweils 500 kHz breiten Bandsegmenten, die jeweils an den Anfängen der Amateurbereiche, also 3,5, 7,0 und 14,0 MHz beginnen.
Für den Einseitenband-Empfang optimierter 80m-Selbstbau-Superhet
Weil die Filterung im Zwischenfrequenz-Verstärker des gezeigten Superhet-Empfängers ausschließlich mit LC-Kreisen erfolgt, ist seine Selektivität nur mäßig. Wenn der Überlagerungs-Oszillator auf eine Flanke des Zwischenfrequenz-Durchlassbereichs eingestellt wird, werden im Bereich des anderen Seitenbandes liegende Signale zwar abgesenkt, von einer wirklichen Unterdrückung, wie man sie bei richtigen Kommunikations- und Amateurfunk-Empfängern vorfindet, kann aber kaum eine Rede sein. Diese mäßige Selektion lässt sich durch Einfügen eines Keramikfilters zwischen den beiden ersten Zwischenfrequenz-Kreisen erheblich verbessern. Dazu eignen sich beispielsweise die Typen LF-B4 oder CFW455IT sehr gut, die eine Bandbreite von etwa 4 kHz haben. Eine für den Empfang von Einseitenband-Stationen fast ideale Bandbreite und eine gut geeignete Durchlasskurve konnte mit zwei hintereinander geschalteten 6-kHz-Keramikfiltern erzielt werden, wenn diese Mittenfrequenzen im Abstand von etwa 5 KHz, also zum Beispiel 450 kHz und 455 kHz haben. Durch Überlappung der beiden Filter-Durchlasskurven ergibt sich dann eine für Einseitenband-Signale gut geignete Bandbreite mit einer gewissen Einsattelung in der Mitte der daraus resultierenden Gesamt-Durchlasskurve, also bei 452,5 kHz. Weil die Durchlass-Kurven keramischer Filter flacher verlaufen, wie die von Quarzfiltern, ist der nutzbare Durchlassbereich größer, als es sich aus der Rechnung (450+6/2)-(455-6/2)kHz = 1kHz ergibt. Die so erzielte Symmetrie der Durchlasskurve ist sehr gut und es kann eine gute Seitenband-Unterdrückung erreicht werden. Eine solche Filterkombination lässt sich somit auch gut senderseitig verwenden. Basierend auf den Erfahrungen mit dem vorgestellten Empfänger entstand dann ein für den Einseitenband-Empfang optimierter Empfänger, der sich im weiteren zu einem nach der Filtermethode arbeitenden Transceiver ausbauen lässt.
Zwischenfrequenz-Verstärker mit Überlappungs-Filter und Regel-Verstärker
Für den neuen Empfänger wurde zunächst ein für den Einseitenband-Betrieb besser geeigneter Zwischenfrequenz-Verstärker entworfen, der mit einem solchen Überlappungsfilter arbeitet. Weil die beiden zusammengeschalteten Keramik-Filter mit ihren unterschiedlichen Grundfrequenzen eine ausgezeichnete Weitab-Selektion bieten, konnte die Anzahl der LC-Filter für die Zwischenfrequenz reduziert werden, was den Schaltungsaufwand merklich verkleinert. Ferner wurde die automatische Verstärkungsregelung (AGC) mit dem Ziel eines größeren Regelbereiches verbessert. Mit nur einer geregelten Stufe konnte dies durch Steuerung ihrer Versorgungs-Spannung mit einem Regelverstärker erreicht werden. Mit zunehmender Stärke einfallender Empfangssignale wird die Versorgungs-Spannung der Stufe reduziert, womit sich ihre Verstärkung sehr weit herunter regeln lässt. Mit dem Zuschalten des 1000µF-Elkos kann die Regelung verlangsamt werden, so dass in den Sprechpausen Störungen und Rauschen nicht ständig wieder hochgeregelt werden. Dies ist beim Zuhören von bedächtigen Gesprächsrunden mit zum Teil sehr starken Signalen vom Klangeindruck her wesentlich angenehmer. Die schnelle Regelung ist für den eher hektischen Kontest-Betrieb die passendere Einstellung.

Eingangsschaltung mit Dual-Gate-MOSFET und getrenntem Oszillator
Die Leistungsfähigkeit selbstschwingender Mischstufen wird oft erheblich unterschätzt, dennoch sind sie bestimmt nicht das Optimum. Mit einem getrennten Osziallator lässt sich fast immer eine bessere Frequenz-Stabilität erreichen. Im Extremfall können sogar kräftige Antennen-Signale, die in den Durchlassbereich des Eingangsfilters fallen, Veränderungen der Oszillatorfrequenz hervorrufen. Außerdem ist es bei einer selbstschwingenden Mischstufe schwierig, einen Arbeitspunkt für eine optimale Oszillator-Amplitude zu finden und dabei zugleich eine gute Funktion als Mischstufe zu gewährleisten. Beim diesem in vielerlei Hinsicht verbesserten Empfänger kommt daher eine Mischstufe mit getrennten Oszillator zum Einsatz. Durch Verwendung eines Dual-Gate-MOSFETs, bei dem Eingangs- und Oszillator-Signal getrennt voneinander den beiden Gate-Anschlüssen zugeführt werden, kann der Oszillator gut von der Mischstufe entkoppelt werden, wodurch sich im Kurzwellenbereich eine Trennstufe erübrigt. Der Eingang von Schaltungen mit MOSFETs ist noch hochohmiger, wie bei Schaltungen mit Feldeffekt-Transistoren mit Sperrschicht, die kurz auch JFETs genannt werden. Der Schwingkreis am Gate-Anschluss wird damit also noch weniger bedämpft. Die daraus resultierende höhere Güte führt zu einer besseren Vorselektion. Im Oszillator kommt hingegen ein JFET zum Einsatz, der hier mit einer einfachen Schaltung eine gute Frequenzstabilität ermöglicht. Weil auf Eingangs- und Oszillator-Schwingkreise kaum verzichtet werden kann, ist der Aufwand dieser Eingangs-Schaltung insgesamt kaum größer, wie eine entsprechende Anordnung mit einem integriertem Schaltkreis.

Durch Verwendung fertiger Filterspulen mussten auch bei diesem verbesserten Empfänger keine Spulen selbst gewickelt werden. Für den Oszillator- und die Eingangskreise kommen wieder Einzelkreis-Filter zum Einsatz, die eigentlich für eine Zwischenfrequenz von 10,7 MHz gedacht sind. Durch Parallel-Kondensatoren mit passenden Kapazitäts-Werten werden die Resonanz-Frequenzen für den 80m-Empfang passend verringert. Die beiden Eingangskreise sind nun fester gekoppelt, als beim ursprünglichen 80m-Superhet-Empfänger. Durch versetzten Abgleich ergibt sich über den gesamten Bereich eine annähernd gleichmäßige Empfindlichkeit. Eine synchrone Abstimmung der Vorkreise entfällt dadurch. Bekanntermaßen benötigen Empfänger für das 80m-Band im allgemeinen keine HF-Vorstufe. Ein solche würde in erster Linie nur die Großsignal-Festigkeit verschlechtern, den Störsignal-Abstand aber nicht verringern. Mischstufen mit Dual-Gate-MOSFETS produzieren im gesamten Kurzwellengebiet so wenig Eigenrauschen, das auch im 20m-Band und selbst im 10m-Band meistens auf eine Hochfrequenz-Vorstufe verzichtet werden kann. Nur durch Änderung von Oszillator- und Eingangs-Schwingkreisen kann die Schaltung daher auch für die höheren Kurzwellen-Bänder verwendet werden. Wegen der niedrigen Zwischen-Frequenz von 455 KHz, verschlechtert sich dann allerdings die Spiegelfrequenz-Unterdrückung deutlich. Für das 20m-Band sollte man daher im Eingang mindestens ein dreikreisiges Eingangs-Filter verwenden, für das 10m-Band am besten sogar vier auf den Empfangs-Frequenzbereich abgestimmte Schwingkreise. Auch der Empfindlichkeits-Regler am Eingang ist für die höheren Frequenzen weniger gut geeignet. Hier verwendet man besser einen für die Antennen-Impedanz, also zum Beispiel für 50 Ohm angepassten, mehrstufigen Abschwächer mit mehreren Schaltern für verschiedene Abschwächungs-Grade. Im 80m-Band ist die Schaltung so empfindlich, dass sich je nach Ausbreitungs-Bedingungen bereits mit einer etwa 30 Zentimeter langen Prüfschnur als Antenne stärkere Stationen aus ganz Deutschland und vielen anderen europäischen Ländern empfangen lassen. An eine richtige Antenne angekoppelt ist der Empfang kaum schwächer, wie mit käuflichen Kurzwellen Transceivern.
Ebenfalls mit Dual-Gate-MOSFET arbeitender Produktdetektor
Das neue Gerät hat auch einen besseren Produktdetektor erhalten, der ebenfalls mit einem Dual-Gate-MOSFET bestückt ist. An dieser Stelle hat ein solcher Transistor den Vorteil, dass Signale recht unterschiedlicher Stärke verarbeitet werden können, also ein großer Dynamikumfang erzielt wird. Bei kleinen Signalen produziert der Produktdetektor kaum Eigenrauschen, während Verzerrungen erst bei sehr kräftigen Signalen auftreten können. Das wird aber in der Regel durch die AGC des Zwischenfrequenz-Verstärkers verhindert. Der so geschaltete Produkt-Detektor kann daher recht hohe Ausgangs-Spannungen liefern und bewirkt auch eine nicht unerhebliche Verstärkung, weshalb der Zwischenfrequenz-Verstärker keine allzu große Gesamtverstärkung aufweisen muss. Wegen der guten Eignung von MOSFETs waren sie früher auch in Direktmisch-Empfängern und einfachen, damit ausgestatteten Telegrafie-Transceivern beliebt, wo sie zugleich als Mischstufe und Produktdetektor dienten.

Wie schon bei der Eingangs-Schaltung arbeitet auch der Produktetektor nicht als selbstschwingende Anordnung sondern mit einem getrennten Oszillator. Jener Zwischenfrequenz-Überlagerer (BFO) ist auch wieder mit einem JFET bestückt. Der so konstruierte Empfänger, bestehend aus dem gezeigten Eingangsteil, ZF-Verstärker, Produktdetektor und einem nachgeschaltetem NF-Teil mit einem integrierten Schaltkreis vom Typ TA7368 fand im Gehäuse eines alten CB-Mobilfunkgerätes Platz. Er bietet auch unter den erschwerten Empfangbedingungen bei hoher Aktivität, wie etwa bei Kontesten, einen sehr klaren Empfang, eine gute Trennschärfe und eine gute Unterdrückung im Frequenzbereich des anderen Seitenbandes. Der Klangqualität empfangener Signale ist wegen der weniger scharfen Filterflanken angenehm sanft.
Zum Kalibrieren oder als Zwischenfrequenz-Überlagerer geeigneter Oszillator
Der hier vorgestellte Quarz-Oszillator eignet sich gut für Frequenzen unterhalb von 4 MHz. Mit einem passenden Quarz lässt er sich gut zum Kalibrieren von analogen Empfänger-Skalen verwenden. Mit einem 1-MHz-Quarz erhält man durch die Oberwellen Abgleichpunkte im Abstand von genau einem Megahertz. Mit der Oberwelle auf 4 MHz lässt sich etwa ein Empfänger für das 80m-Band mit einem Abstimmbereich von 3,5 bis 4,0 MHz kalibrieren. Bei den anderen Amateurbändern wird man eher die auf die Bandanfänge fallenden Oberwellen, also zum Beispiel 7 oder 14 MHz verwenden. Mit einem 3,5-MHz-Quarz kann die Feineinstell-Skala eines Empfängers mit durchgehendem Kurzwellen-Bereich auf die Bandanfänge des 80m-, 40m-, 20m-, 15m- und 10m-Bereiches kalibriert werden. Wird die Grobeinstellung auf die Quarzfrequenz oder eine dieser Oberwellen abgestimmt, dann kann die Feineinstell-Skala für Frequenzen innerhalb der Amateurbänder geeicht werden. Der Ziehbereich des Oszillators liegt bei unter 1kHz, so dass ein sehr exakter Abgleich auf die Sollfrequenz möglich ist. Mit einem hochwertigen Abgleich-Trimmer lässt sich mit diesem Oszillator eine hervorragende Frequenzstabilität erreichen. Daher ist die Präzision auch noch bei 28 MHz gut, denn etwaige Abweichungen wirken sich hier dann schließlich um den Faktor acht vergrößert aus.

Ohne Änderungen arbeitet die Schaltung auch mit Keramik-Resonatoren. Da es solche Schwingelemente für Frequenzen um 455 kHz gibt, eignet sie sich dann auch ausgezeichnet als Zwischenfrequenz-Überlagerer, zum Beispiel anstelle des abstimmbaren Oszillators beim zuvor gezeigten Produkt-Detektor. Mit Keramik-Resonatoren ist ein deutlich größerer Ziehbereich, bei Frequenzen um 455 kHz etwa bis zu 20 kHz erzielbar. Bei Verwenung umschaltbarer Trimm-Kondensatoren kann die Schaltung somit sowohl für das untere als auch für das obere Seitenband verwendet werden. Da die Frequenz-Stabilität deutlich besser ist, wie bei dem abstimmbaren Oszillator des Produkt-Detektors, ist eine von außen zugängliche Einstell-Möglichkeit bei dieser Schaltung nicht erforderlich.