Selbstbau-Handfunkgeräte (Walkie-Talkies) für 10m-AM
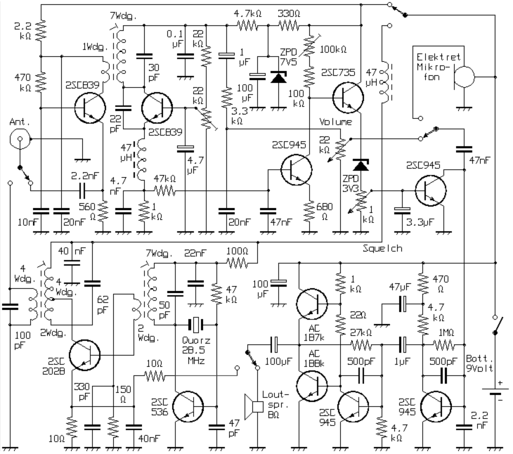
Im weiteren beschreibe ich zwei von mir selbst gebaute AM-Handfunkgeräte. Durch die verwendeten Pendelempfänger wurden kaum Spezialbauelemente benötigt. Um eine Abstrahlung der Pendelfrequenz über die Antenne zu vermeiden, wurden die Empfänger jeweils mit einer HF-Vorstufe versehen. Die Gehäuse wurden auf kupferbeschichteten Epoxydharz-Platten hergestellt, wie sie sonst zur Platinenherstellung dienen. Um ein ansprechendes Äußeres zu erzielen, wurden die Gehäuse mit Emaillelack angestrichen, der - in erster Linie für Modellbauzwecke - vor allem unter den Marken Humbrol und Revell angeboten wird.

Nachdem seit Jahren und bis heute Billigst-Handfunkgeräte mit Pendelempfängern hergestellt werden, wollte ich im vergleichsweise ruhigen 29-MHz-Bereich die Grenzen dieser Technik ausreizen. Auch millitärische Funkgeräte aus den 1930er Jahren im Bereich oberhalb von 20 MHz arbeiteten nicht selten nach diesem Prinzip, die ersten 27-MHz-Funkgeräte aus den USA ebenfalls. Selbstverständlich waren solche Geräte noch mit Röhren bestückt.

Meist wird die Reichweite bei Billigst-Handfunkgeräten neben der ohnehin schon kleinen Sendeleistung der üblichen einstufigen Sender durch einen bei dieser Technik zwangsläufig erheblich zu kleinen Modulationsgrad zusätzlich begrenzt. Dies führt selbst bei guten Feldstärken im Nahbereich zu einem hohen Störpegel. Deshalb verwendete ich zweistufige Sender. Die von Harry Koch in seinem Buch Transistorsender beschriebene Emittermodulation erwies sich bei kleinem Aufwand als sehr brauchbar.

Eine Besonderheit im Vergleich zu anderen Geräten dieser Art ist das Vorhandensein einer Rauschspannungs-gesteuerten Squelch-Schaltung, was solche Geräte im praktischen Betrieb sehr aufwertet. Durch die HF-Vorstufe ließ sich die Empfänger-Empfindlichkeit etwas verbessern. Vor allem aber konnte so - wie Eingangs schon erwähnt - beim Empfangsbetrieb die störende Rauschspannung des Pendlers von der Antenne ferngehalten werden.

Trotz guter Empfänger-Empfindlichkeit von besser als 5µV erwies sich die zu große Bandbreite der Pendler selbst im wenig belegten 29-MHz-Gebiet als problematisch. Immerhin ließen sich unter günstigen Bedingungen Distanzen von etlichen Kilometern überbrücken.

Durch die modulare Bauweise war es kein Problem, die Handfunkgeräte später mit besseren Empfängern zu versehen. Die Schaltung der von mir an dieser Stelle später verwendeten Superregenerativ-Empfänger ist auf meiner Webseite an anderer Stelle zu finden.