Homemade portable amateur radios for 10 meters AM
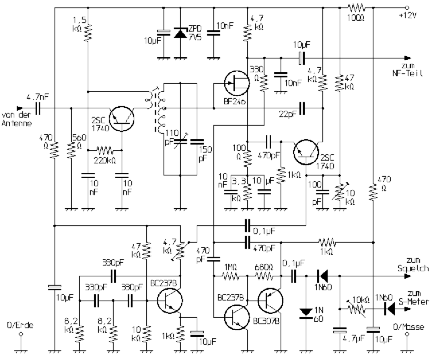
In the following I describe two of my own built AM handheld radios. Due to the superregenerative receivers used hardly special components were needed. In order to avoid radiation of the quench frequency via the antenna, the receivers were each provided with an RF preamp. The housings were made from copper-coated epoxy resin boards, which otherwise serve for the production of PCBs. To achieve a pleasing appearance, the cases were painted with enamel paint, which is offered - primarily for model construction purposes - especially under the brands Humbrol and Revell.
After cheapest handheld radios with super-regenerative receivers have been manufactured for decades, and partly will even today, I wanted to test the limits of this technology in the relatively smooth 29-MHz-range. Also, military radio equipment from the 1930s in the range above 20 MHz often worked on this principle, likewise the first 27-MHz radios from the US. But of course, such devices were yet equipped with tubes.

In most cases, the reach of the cheapest handheld radios is additionally limited in addition to the already small transmission power of the usual single-stage transmitters by a degree of modulation which is inevitably too small in this technology. This leads to high level of interferences even at good field strengths in the closer range. That is why I used two-stage transmitters. The emitter modulation described by Harry Koch in his book Transistorsender (transistor transmitter) at low outlay proved to be very usable.

A special feature compared to other devices of this type is the presence of a noise-voltage-controlled squelch circuit, which greatly enhances such devices in practical operation. By using RF preamps, the receiver sensitivity was improved. But above all, by that the disturbing noise voltage of the RF oscillator was kept away from the antenna during reception.

Despite the good receiver sensitivity of better than 5μV, even in the less busy 29 MHz area the excessively bandwidth of this simple superregenerative receivers commuters proved problematic. Nevertheless distances of several kilometers could be bridged under favorable conditions.

Due to the modular design, it was no problem to provide the handheld radio later with better receivers. The circuit of the superregenerative receiver which I later used at this point can be found elsewhere on my website.