+++ 73 DE DL4CS +++

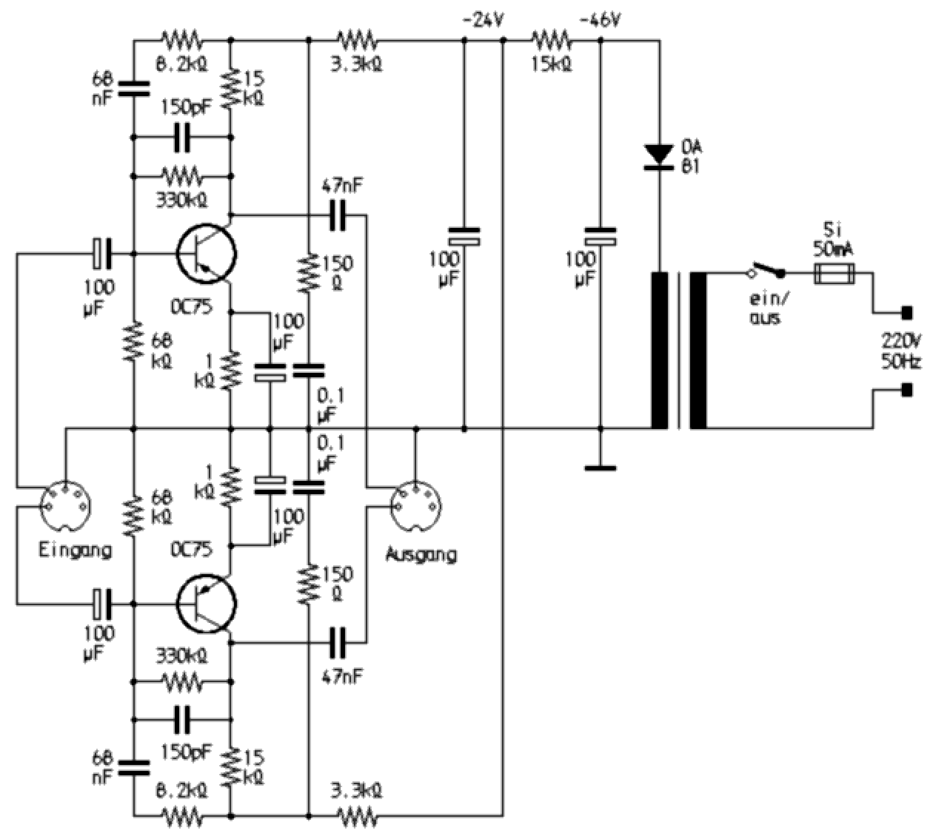
Einstufiger Vorverstärker für Plattenspieler mit Magnetsystem

Dieser einfache Entzerrer-Vorverstärker ist zum Anschluß eines magnetischen Plattenspieler-Tonabnehmers an einen linearen Audio-Eingang gedacht.

Die veralteten Germanium-Transistoren können durch Sillizium-Typen ersetzt werden, wenn die 68-KOhm-Widerstände auf etwa den 2,5-fachen Wert vergrößert werden. Sollen NPN-Typen (z.B. BC550C) verwendet werden, müssen die Elkos und die Diode anders herum eingebaut werden.

Die Schaltung geht auf ein Gerät von Philips zurück. Ein solcher Vorverstärker lässt sich direkt im Plattenspieler-Gehäuse oder im Stereo-Verstärker unterbringen oder aber auch als eigenständiges Zusatzgerät betreiben. Mit dieser einstufigen Anordnung wird eine Verstärkung von ca. 30 dB erzielt. Dies reicht aus, einen Verstärker auszusteuern, der einen Lineareingang mit etwa 50...100mV Eingangsempfindlichkeit hat. Da der Ausgang hochohmig abgeschlossen sein muss, eignet sich die Schaltung insbesondere in Kombination mit einem Röhrenverstärker.

 

Der Verstärker hat eine Entzerrung, um die herstellungsbedingte Schneidkennlinie bei Schallplatten-Aufnahmen auszugleichen.

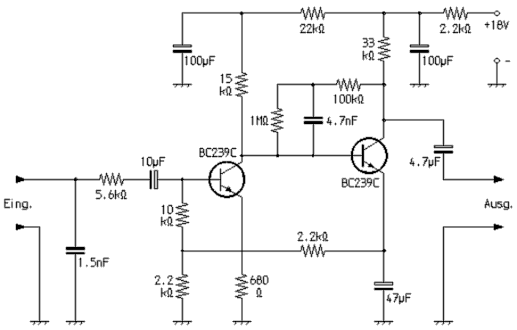
Zweistufiger Vorverstärker für Plattenspieler mit Magnetsystem

Diese Schaltung eines zweistufigen Vorverstärkers für magnetische Schallplatten-Abtastsysteme geht auf eine im Buch "Niederfrequenzverstärker mit Röhren und Transistoren" von Fritz Kühne angegebene Schaltung eines Vorverstärkers von Elac zurück. Anstelle der dort angegebenen PNP-Transistoren verwendete ich zunächst Exemplare des Typs AC122. Später ersetzte ich sie wie im Schaltbild angegeben durch NPN-Transistoren, wozu die Betriebsspannung und alle Elkos umgepolt werden mussten.

Die mit dieser zweistufigen Anordnung erzielte Verstärkung reicht aus, das kleine Signal vom Tonabnehmersystem soweit anzuheben, dass ein mittelohmiger Lineareingang mit ca. 250...500mV Eingangsempfindlichkeit ausgesteuert werden kann. Für Stereo wird die Schaltung selbstverständlich zweimal benötigt. Der Frequenzgang ist in etwa gegensätzlich der Schallplatten-Schneidkennlienie, so dass sich eine ausgewogene Wiedergabe ergibt. Mit dem 1,5nF Kondensator im Eingang werden die Höhen entsprechend abgesenkt und mit der Gegenkopplung über den 4,7nF-Kondensator die Tiefen angehoben.

 

Ich baute eine solche Schaltung direkt in ein Selbstbau-Gehäuse für ein Plattenspieler-Einbauchassis (Modell P157 von BSR) ein. Dieses bestückte ich mit einem Magnetsystem vom Typ M75 von Shure. Das Ganze betrieb ich mit gutem Erfolg an einem Stereo-Röhrenverstärker mit 1x ECC83 und 2x ECL86, der hier an anderer Stelle zu finden ist.