+++ 73 DE DL4CS +++

Gitarrenverstärker-Selbstbau mit Röhren

Meine erste elektrische Gitarre bekam ich, als ich dreizehn Jahre alt wurde. Was noch fehlte, war ein Gitarrenverstärker. Zunächst benutzte ich dafür das Radio aus unserem Wohnzimmer, Telefunken Modell Opus, welches in meinem Zimmer Platz fand, nachdem es durch ein modernes Transistorgerät ersetzt worden war. Richtige Gitarrenverstärker waren vom Taschengeld eines Schülers kaum zu bezahlen. So habe ich mich mit der Möglichkeit auseinandergesetzt, so etwas selbst zu bauen. Ebenso wie bei uns, wurden damals in vielen Haushalten die Röhrengeräte durch moderne Geräte mit Transistoren ersetzt. So war es nicht weiter schwierig, ohne nennenswerten finanziellen Aufwand an alle für den Bau eines Röhrenverstärkers benötigten Teile zu kommen. Meine Eltern bemerkten wahrscheinlich nicht, dass ich begann, mit lebensgefährlich hohen Spannungen zu hantieren...

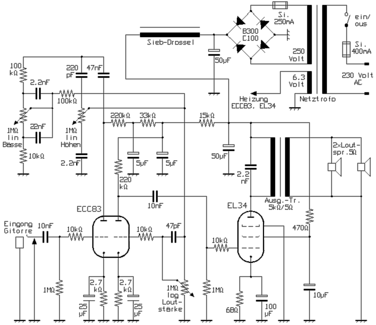
10-Watt-Gitarrenverstärker mit Eintakt-Endstufe

Mein erster komplett selbst gebauter Gitarrenverstärker arbeitete mit einer EL34 in der Endstufe. Ich wollte bei einfachem Aufbau zumindestens etwas mehr Leistung, wie sie mit einer EL84 im Eintaktbetrieb (SE, Single Ended) erzielbar war. Sonst hätte ich ja auch weiterhin das alte Röhrenradio benutzen können und eingangsseitig vielleicht eine Vorstufe mit Klangregler einfügen können.

Ich baute das Gerät als tragbarren Kofferverstärker. Das Gehäuse entstand aus einer alten Schrankschublade, in die ich eine Schallwand mit den beiden Lautsprechern einsetzte. Auf einer kleinen frontseitig angebrachten Aluminium-Platte waren die Eingangsbuchse und die Potis für Lautstärke, Bässe und Höhen montiert.

Da ich keinen für die EL34 passenden SE-Ausgangstrafo organisieren konnte, verwendete ich einen etwas größeren für die EL84 gedachten Ausgangstübertrager. Durch die sekundärseitige Belastung mit zwei parallel geschalteten 5-Ohm-Lautsprechern passte die Primärimpedanz prima für die EL34. Der dadurch entstandene Verlust an Bässen war für Gitarre hinnehmbar. Schließlich war der Trafo für hochwertige Musikwiedergabe ausgelegt und konnte bei 5-Ohm-Abschluss tiefere Frequenzen übertragen, als sie eine E-Gitarre abgibt. Der Verstärker machte mit seinen gut 10 Watt für Proben mit der Schülerband ausreichend "Krach".

Rekonstruktion eines Vox-AC15-Gitarrenverstärkers

Vor vielen Jahren wurde ich gebeten, einen alten Vox AC-15 Kofferverstärker wieder aufzubauen. Das Gerät war komplett ausgeschlachtet worden, lediglich die Trafos befanden sich noch auf dem Chassis! Von außen sah das Gerät optisch ausgezeichnet aus, die Mühe schien also zu lohnen und ich machte mich an die Arbeit.

Internet gab es noch nicht und ich kam leider nur an ein wohl etliche Male in Kaffee gebadetes und daher kaum noch leserliches Schaltbild. Es ist daher möglich, dass die Schaltung nicht mehr mit dem Originalgerät übereinstimmte. Dennoch, der Sound des mit ungebrauchten NOS-Bauelementen und nach gezeigtem Schaltplan erfolgreich rekonstruierten Gerätes überzeugte durchaus.