+++ 73 DE DL4CS +++

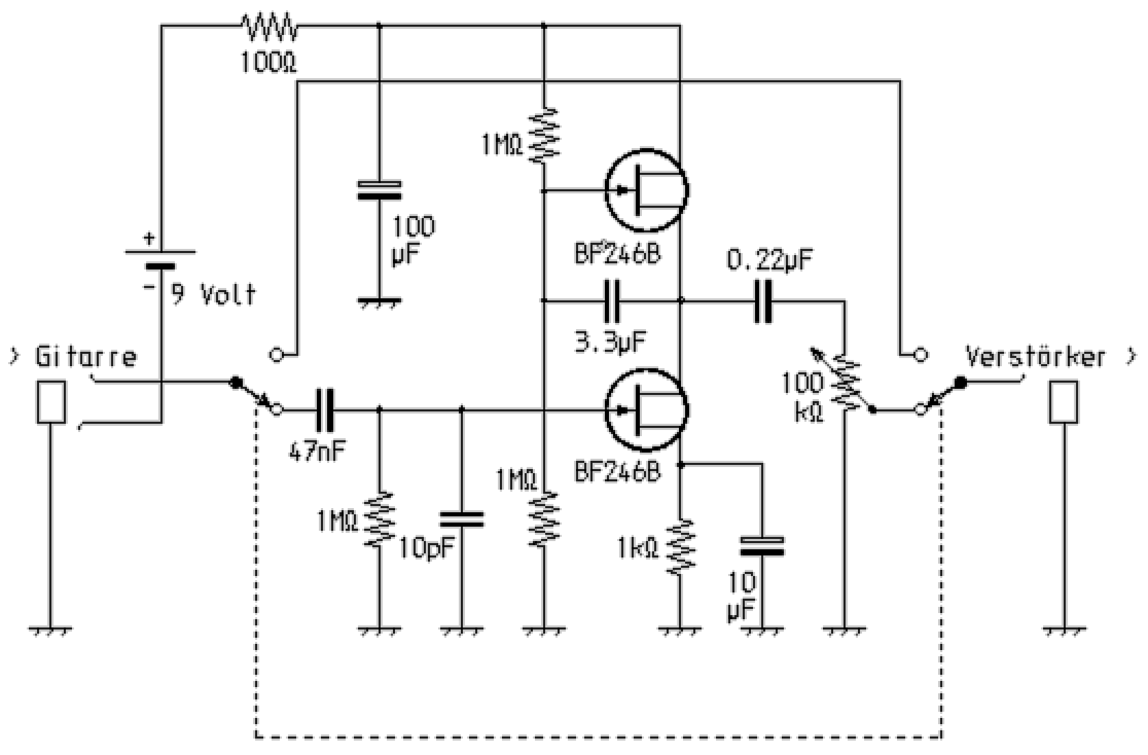
Nahezu authentischer Röhren-Sound mit dem FET-Booster

 

Dieser Mini-Booster mit Feldeffekt-Transistoren lässt die Gitarre recht authentisch wie mit einem übersteuerten Röhrenverstärker klingen. Bei kleinerer Speisespannung (z.B. 9 Volt) ergibt sich eine nur ganz leichte Verzerrung. Diese lässt sich durch eine größere Betriebs-Spannung steigern, indem man z.B. zwei 9-Volt-Batterien hintereinanderschaltet. Wenn noch größere Verzerrung erwünscht ist, lassen sich zwei dieser Schaltungen hintereinanderschalten, ohne etwas vom Röhrencharakter des Sounds eingebüßt wird.

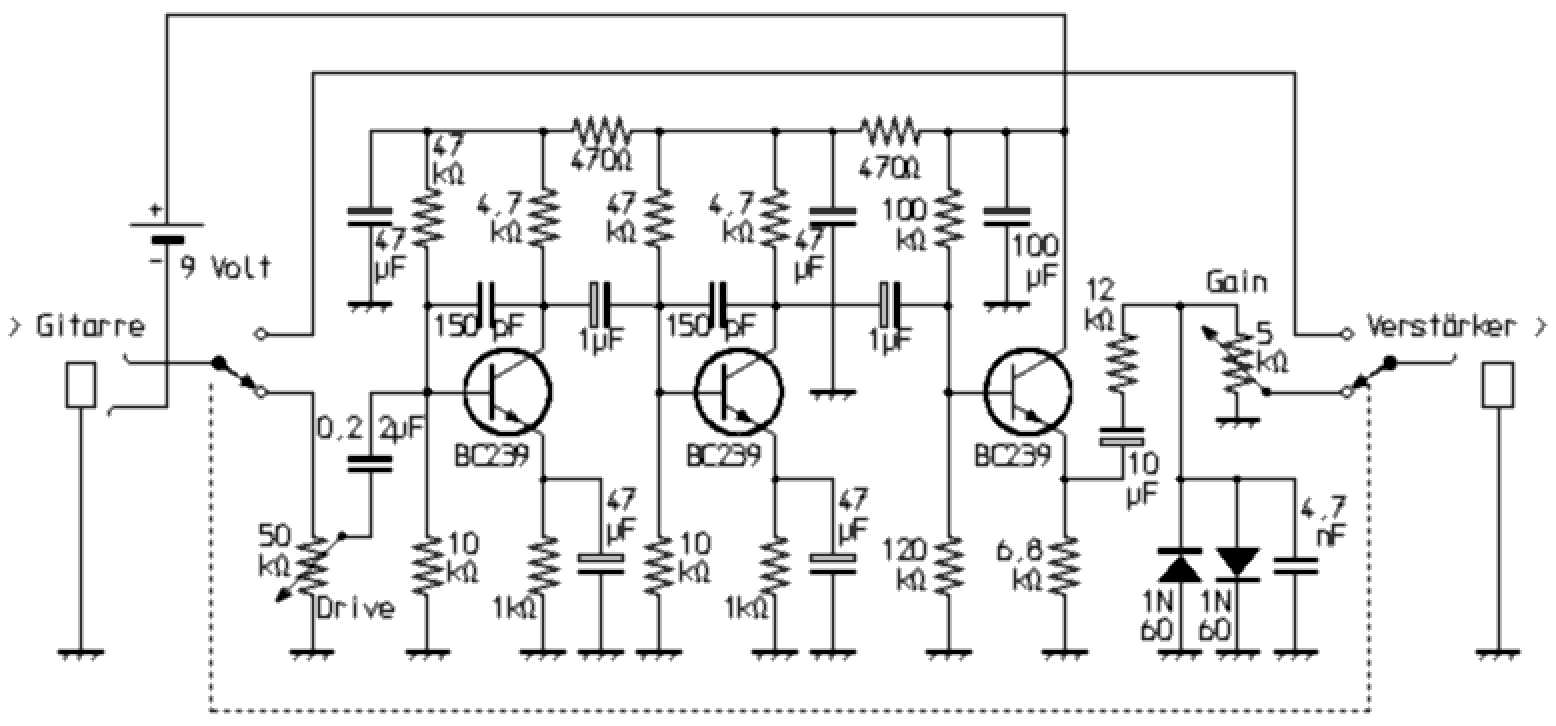
Overdrive-Schaltung für leicht angezerrte Sounds

Diese Schaltung eignet sich dazu, leichter übersteuerte Gitarren-Sounds zu erzeugen. Sie beinhaltet zugleich eine Art Treble-Booster. Infolgedessen läßt sich trotz Übersteuerung auch bei Akkorden ein differenziertes Klangbild erzielen. Man kann den Effekt daher gut für die Rhythmusgitarre, z.B. beim Bluesrock einsetzen.

Die Anordnung diente als Eingangschaltung eines Selbstbau-Gitarrenverstärkers im "Overdrive"-Kanal. Daneben gab es außerdem einen "Clean"-Kanal. Selbstverständlich kann die Schaltung auch für ein selbständiges Effektgerät verwendet werden. Dieses kann dann z.B. mit zwei in Serie geschalteten 9-Volt-Batterien betrieben werden. In diesem Fall empfielt sich eine Bypass-Schaltung mit einem Fußschalter (2xUm), wie sie bei den anderen hier vorgestellten Effektgeräten zu finden ist.

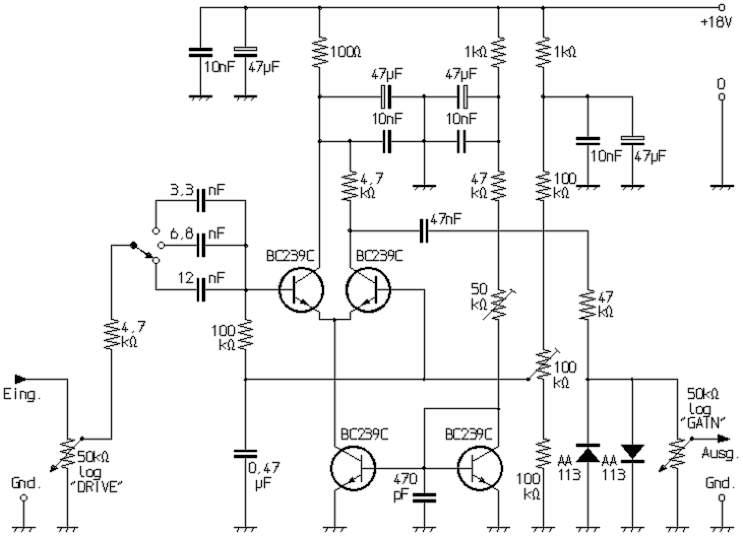
Distortion-Effekt mit Dioden und Transistoren

Mit diesem Distortion-Effekt ist ein extrem verzerrter Gitarrensound möglich:

Beim Lead-Gitarrespiel ergibt sich ein weich klingender, bei geeigneter Spielweise an Streichinstrumente erinnernder Sound und man erhält sehr viel Sustain. Der vergleichsweise niederohmige Eingang flacht den Frequenzgang vom Gitarren-Tonabnehmer ab, wodurch ein synthesizerartiger Klangeindruck entsteht. Infolge der hohen Verstärkung der Schaltung muss auf gute Abschirmung bei der Gitarrenelektronik, beim Kabel und beim Aufbau dieser Schaltung geachtet werden, da sonst Brummstörungen auftreten.

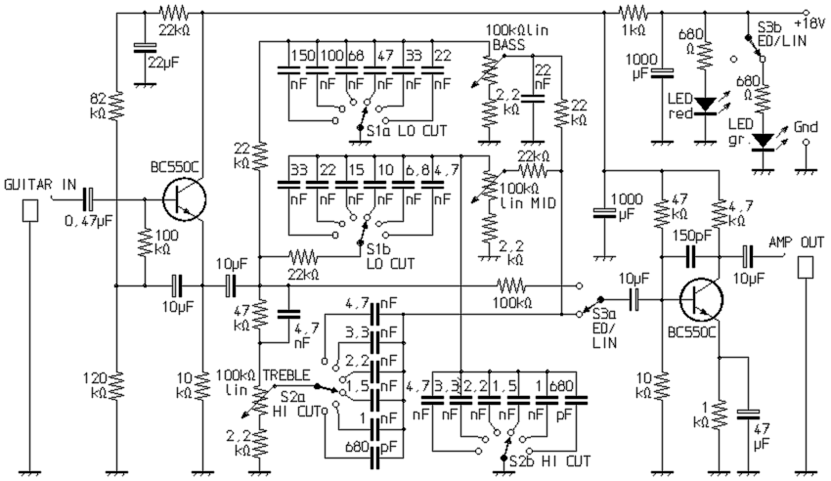
Ein Gitarren-Equalizer mit schaltbaren Eckfrequenzen

Dieser Dreiband-Klangregler ist für elektrische Musikinstrumente, insbesondere für E-Gitarren gedacht. Da sich kein exakt linearer Frequenzgang einstellen lässt, ist die Schaltung nicht für Hifi-Anwendungen geeignet. Dafür lässt sich der Klang anpassen, wenn eine Gitarre an eine nicht speziell für Gitarren gedachte Anlage angeschlossen wird. Durch umschaltbare Übergangsfrequenzen bestehen vielfältige Anpassungsmöglichkeiten des Klangbildes. Durch die Eingangsschaltung mit Bootstrap-Rückkopplung wird eine hohe, mit Röhrenschaltungen vergleichbare Eingangsimpedanz erzielt (über 1MΩ).