+++ 73 DE DL4CS +++

2m-Allmode-Transceiver Semco Terzo

Der Semco-Terzo ist ein im gesamten 2m-Band mittels VFO durchstimmbarer Transceiver für die Betriebsarten AM, FM und SSB. Er wurde Anfang der 1970er Jahre sowohl als Fertiggerät als auch als Bausatz angeboten, weshalb ich ihn hier auf meiner Selbstbauseite vorstelle. Trotz des vergleichsweise eher kleinen elektronischen Aufwands funktioniert das Gerät ganz ausgezeichnet. Das Gerät ist übersichtlich und mit einer relativ kleinen Anzahl von Baugruppen aufgebaut, die damals beim Hersteller Semcoset auch einzeln bezogen werden konnten. Die Anschlüsse dieser Module sind bei einigen Exemplaren dieses Gerätes überwiegend steckbar mit der Verdrahtung verbunden, so dass ihr Austausch bzw. der Aus- und Einbau bei Reparaturen dann durch Lösen der Befestigungsschrauben und Abziehen der Leitungen bequem möglich ist. Die Schaltpläne dieser Baugruppen sind im Nachfolgenden mit Beschreibungen vorgestellt. Zunächst einmal jedoch zum mechanischen Aufbau und zu den Bedienelementen und den Außen-Anschlüssen dieses interessanten und robusten Gerätes.

Die Frontansicht zeigt links oben das S-Meter, welches in üblicher Weise beim Senden der relativen Anzeige des HF-Ausgangssignals dient. Darunter befindet sich die 5-polige DIN-Buchse (270°) mit Renkverschluss zum Anschluss des Mikrofons. Infolge des hochohmigen Eingangs sind passive Mikrofone nur dann verwendbar, wenn es sich um Ausführungen mit Keramik- bzw. Kristallkapsel handelt. Solche haben Impedanzen in der Größenordnung von einigen hundert Kiloohm, liefern dafür bei hochohmigem Abschluss aber deutlich großere Ausgangsspannungen. Die früher weit verbreiteten PTT-Handmikrofone mit dynamischen Mikrofonkapseln, die Impedanzen im Bereich einiger hundert Ohm haben, sind hier also leider nicht geeignet, die Modulations-Lautstärke bleibt mit ihnen erheblich zu klein. Ein bei mir vorliegendes, für CB-Zwecke vorgesehenes dynamisches Handmikrofon japanischer Herkunft lässt sich hingegen problemlos verwenden, da es einen eingebauten Transistorverstärker hat. Mit einem von außen verstellbaren Rändelknopf lässt hier der Mikrofonspegel problemlos auf den vom Transceiver benötigten Wert bringen. Ich verwende an meinem Semco Terzo aber mitunter auch mit Erfolg ein altes Verstärker-Standmikrofon von SBE. Ebenfalls eignen dürfte hier der auf meiner Webseite an anderer Stelle gezeigte Verstärker für ein Electret-Kondensatormikrofon.

Doch nun zurück zum Transceiver und seinen an der Frontplatte befindlichen Bedien- und Anzeige-Einrichtungen. Dort findet man rechts neben dem S-Meter eine LED, welche den Sendebetrieb signalisiert. Gleich daneben ist ein Kippschalter, mit dem das Gerät dauerhaft auf Sendebetrieb geschaltet werden kann. Das kann zum Beispiel für Test- oder Abgleichzwecke hilfreich sein, es ermöglicht aber auch den Funkbetrieb mit Mikrofonen, die über keine eingebaute Sendetaste verfügen. Unter diesem Schalter ist der Einsteller für die Ansprech-Empfindlichkeit der Rauschsperre und wiederum darunter der Lautstärke-Einsteller angeordnet. Letzterer ist wie bei vielen anderen Geräten auch mit dem Ein-/Ausschalter kombiniert (Linksanschlag = aus). Im Zentrum der Frontplatte befindet sich ein großer Kurbelknopf, welcher über einen hochwertigen Feintrieb mit verspannten Zahnrädern mechanisch mit dem VFO-Drehkondensator und der Skala für die Frequenzanzeige verbunden ist. Es ist die Hauptabstimmung, mit der sich die Arbeitsfrequenz des Gerätes im gesamten 2m-Band stufenlos und ohne Raster einstellen lässt.

Der erste Kippschalter in der oberen rechten Ecke dient dem Einpfeifen auf andere Stationen. Um die Frequenz einer möglichen Gegenstation zu finden, wird das Gerät hiermit auf Schwebungsnull (Beat) des Signal der in Betracht kommenden Station eingestellt. Beim SSB-Betrieb dient diese Funktion außerdem dazu, dass Gerät so zu kalibrieren, dass Sende und Empfangsfrequenz übereinstimmen, d.h. das Gerät transceive arbeitet. Rechts daneben ist ein Schalter zum Umschalten der Relaisablage. Zum Erscheinungsdatum des Gerätes betrug die einheitliche Relaisablage im 2m-Band in Deutschland noch 1,6 MHz. Durch Einsetzen eines zusätzlichen Quarzes konnte jedoch eine zweite Ablage geschaltet werden. Mein Gerät hat hier einen Quarz für die bald darauf eingeführte und auch heute verwendete Ablage von 600 kHz. Der ganz rechte Schalter ist zum Umschalten vom Simplex- auf den Relaisbetrieb sowie für den reversen Relaisbetrieb, welcher z.B. das Antworten auf Stationen bei einem Ausfall der Relaisfunkstelle ermöglicht. Früher verwendeten viele Stationen Geräte mit Quarzbestückung, so dass Ihnen dann ein Umschalten auf den Simplexbetrieb auf der Relais-Ein- oder Ausgabe oft nicht ohne weiteres möglich war.

Unterhalb des Beat-Schalters befindet sich ein Einsteller zur Frequenz-Feineinstellung und darunter einer zur Justierung der BFO-Frequenz für den frequenzrichtigen SSB-Empfang. Beim AM- bzw. FM-Betrieb sind sie quasi ohne Bedeutung. Die rechts daneben befindliche rote Taste dient dem Aktivieren des 1750-Hz-Tonrufes, der in erster Linie zum Auftasten von Relaisfunkstellen gedacht war. Darunter findet man den Betriebsarten-Schalter zum Umschalten zwischen AM, FM und SSB. Für SSB ist lediglich der Betrieb im oberen Seitenband vorgesehen, wie er im 2m-Band üblich und laut internationaler Vereinbarungen vorgesehen ist.

An der Rückseite des Gerätes befinden sich die Antennenbuchse (SO-239), der Kombi-Stromanschluss (12V DC / 220V AC) und eine DIN-Buchse für den Lautsprecher-Anschluss. Um mechanische Rückwirkungen zu vermeiden, hat das Gerät nämlich keinen eingebauten Lautsprecher. Beim 12-Volt-Betrieb dient der Netztrafo durch geeignete Wicklungen als Wandlertrafo, der mit zwei an der Rückwand montierten Leistungstransistoren dann als Gegentakt-Zerhacker geschaltet ist. Bei meinem Gerät befindet sich an der Rückseite außerdem eine Buchse zum Anschluss eines Frequenzzählers, an dem je nach eingestellter Frequenz im Bereich von 144 bis 146 MHz ein HF-Signal im Bereich von 135 bis 137 Mhz anliegt. Für eine frequenzrichtige Anzeige muss sich am angeschlossenen Zähler also eine ZF-Ablage von 9 MHz einstellen lassen. Den Großteil der Rückseite füllt ein reichlich dimensionierter Rippen-Kühlkörper aus. Ober- und Unterseite sind mit leicht abmontierbaren Lochblech-Halbschalen abgedeckt, so dass im Inneren des Gerätes für gute Belüftung gesorgt ist.

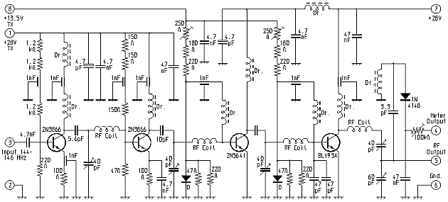
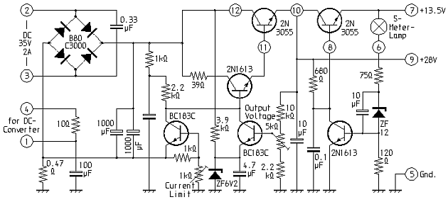
Ein Blick ins Innere nach dem Abmontieren der oberen Gehäuseschale zeigt an der Geräte-Rückseite bzw. auf dem Foto links zu sehen, den vierstufigen HF-Linearverstärker für den Sendebetrieb (Semcoset-Bezeichnung SLVP). Die beiden Vorstufen werden an einer Gleichspannung von 13,5 Volt betrieben, Treiber und Endstufe hingegen an der recht hohen Spannung von 28 Volt. Die HF-Ausgangsleistung beträgt für FM 15 Watt und für AM und SSB 25 Watt PEP. Laut Herstellerangaben ist der Endtransistor erheblich überdimensioniert, so dass mit Schäden bei schlechtem SWR nicht zu rechnen sei. In der Tat stehen Ausfälle der Endstufen-Baugruppe zumeist damit im Zusammenhang, dass der an der 28-Volt-Versorgung angeschlossene 4,7µF-Tantal-Kondensator einen Schluss aufweist, Beschädigungen des Endstufen-Transistors sind kaum bekannt geworden. Die Erfahrung mit dem defekten Kondensator habe auch ich schon machen dürfen. Sein Tausch ist relativ einfach zu bewerkstelligen. Auch das Wechseln von End- und Treiber-Transistor wäre, sofern erforderlich, ohne größeren Aufwand durchzuführen. Dazu muss allerdings unter anderem das Metallprofil mit dem HF-Relais für die Antenne abgeschraubt werden, welches auf dem Foto die Linearverstärker-Baugruppe zum Teil verdeckt. Der Schaltplan des Linearverstärkers ist nachfolgend gezeigt.

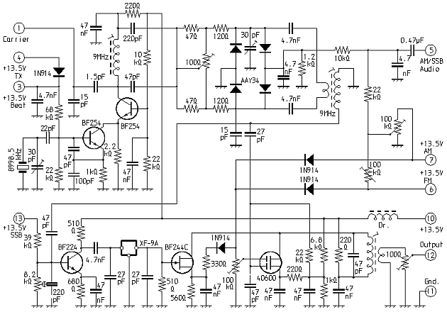
Rechts vom Linearverstärker erkennt man auf dem Foto dem SSB-Aufbereiter für den Sendebetrieb (Hersteller-Bezeichnung SAA9.0), der aber auch der Erzeugung eines AM-Signals dient. Seine Schaltung ist ebenfalls sogleich gezeigt. Er liefert also ein moduliertes AM- oder SSB-Signal. Beim FM-Betrieb wird hier ein unmoduliertes 9-MHz-Signal erzeugt, die Modulation erfolgt in dieser Betriebsart am VFO. Die Träger-Unterdrückung für SSB erfolgt über einen Ringmodulator mit einem Diodenquartett, zur Unterdrückung des unterwünschten unteren Seitenbandes kommt ein 9-MHz-Quarzfilter XF-9A der Firma KVG (Kristallverarbeitung Neckar-Bischofsheim) zum Einsatz. Wenn auf die Möglichkeit Wert gelegt wird, auch im unteren Seitenband senden zu können (z.B. für Transverterbetrieb), ist eine entsprechende Erweiterung ohne großen Aufwand und mit wenig Kosten möglich. Man benötigt einen zweiten Trägerquarz für eine Frequenz von 9,0015 MHz mitsamt eines weiteren parallel angeordneten Trimmers und einen zusätzlichen Schalter, um zwischen beiden Quarzen umschalten zu können. Erfahrungsgemäß lassen sich hier CB-Quarze für 27,015 oder 27,025 MHz verwenden. In der für den Trägeroszillator verwendeten Schaltung schwingen solche Quarze in Parallelresonanz auf der Grundwelle bei 9 MHz und zumeist etwas tiefer, wie der sich rechnerisch aus dem Drittel der Obertonfrequenz ergebene Wert. So wird man unter solchen Quarzen immer Exemplare finden, die sich mit dem Trimmer exakt auf die erforderliche Sollfrequenz von 9,0015 MHz ziehen lassen. Um im unteren Seitenband empfangen zu können, sind beim Semco-Terzo keinerlei Modifikationen nötig: Der LSB-Empfang ist durch entsprechende Einstellung des BFO schon im Originalzustand möglich.

Unter dem SSB-Aufbereiter ist auf dem Foto der in einem gänzlich abgeschirmten Gehäuse untergebrachte VFO zu erkennen. Er besteht aus dem Oszillator in kapazitiver Dreipunkt-Schaltung mit Rückkopplung vom Emitter zur Basis. Der Schwingkreis ist sehr lose angekoppelt. Schaltungen dieser Art bezeichnete man früher wegen der hervorragenden Frequenzkonstanz oft als "Synthetic Rock Oszillator". An den eigentlichen Oszillator schließt sich eine Pufferstufe an. Sie vermeidet Rückwirkungen auf den Oszillator und vergrößert so nochmals die Frequenzkonstanz. Die Baugruppe liefert eine mit dem Abstimmknopf einstellbare Frequenz im Bereich von 18,5 bis 20,5 MHz.

Wie auf dem oben gezeigten Schaltplan des VFOs zu erkennen, wird mit einer Feinverstimmungs-Schaltung mittels einer Kapazitätsdiode die FM-Modulation innerhalb dieser Baueinheit ermöglicht. Beim Empfangsbetrieb dient selbige der Empfänger-Feinverstimmung. Die dazu erforderlichen zusätzlichen Bauelemente sind auf einer kleinen Anschlussplatte mit der Semco-Bezeichnung FAP untergebracht:

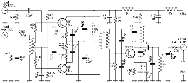
Unter dem VFO findet man den ebenfalls in einem Abschirmgehäuse untergebrachten Sendemischer mit der Semcoset-Bezeichnung SBM. Er erzeugt aus einem variablen Signal im Bereich von 135 bis 137 MHz und dem Ausgangssignal des SSB-Aufbereiters das Sendesignal im Bereich von 144 bis 146 MHz. Es kommt ein balancierter Transistor-Gegentaktmischer zum Einsatz, der die Eingangsfrequenzen im Bereich von 135 bist 137 MHz unterdrückt. Bei Verwendung eines Eintakt-Mischers wären diese Frequenzen im Ausgangs-Spektrum am stärksten, so dass Störungen anderer Funkdienste nur unter Einsatz erheblichen Filter-Aufwandes zu vermeiden wären. Die Spiegelfrequenzen im Bereich von 126 bis 128 MHz weisen im Spektrum ohne Filterung hingegen nur die gleiche Stärke auf, wie das jeweilige Nutzsignal und haben davon einen hinreichenden Frequenzabstand, um bei relativ kleinem Aufwand an Filterung hinreichend unterdrückt werden zu können. Wie der Schaltpan zeigt, wird dies mit einem einstufigen Selektiv-Verstärker mit Bandfilterkopplung erreicht. Insgesamt sind vier Parallel-Resonanzkreise an dieser Filterung beteiligt.

Unterhalb des Sendemischers erkennt man auf dem Foto links den Netz- bzw. Wandlertrafo und rechts die Baugruppe zur Stabilisierung der Stromversorgung (Bezeichnung NBSV28S). Die Längstransistoren dieser Einheit sind am Rippen-Kühlkörper an der Geräterückwand montiert. Die Schaltung, wiederum sogleich unten vorgestellt, ist mit einer Dauer-Kurzschlusssicherung ausgerüstet, so dass z.B. der weiter oben beschriebene Endstufenfehler (Schluss des Tantal-Kondensators) keine weiteren Schäden im Stromversorgungsteil nach sich zieht.

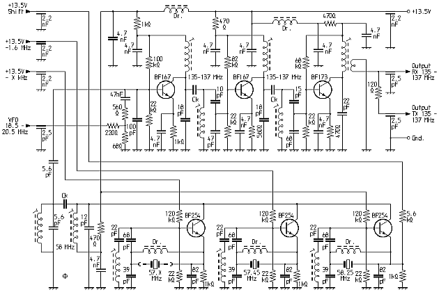
Blickt man von der Unterseite in das geöffnete Gerät, so erkennt man von der Frontseite aus gesehen auf der rechten Seite wiederum eine Baugruppe, die in einer vollständig abgeschirmten Box untergebracht. Hier im Foto ist sie ganz unten zu sehen. Es handelt sich hierbei um die VFO-Synthese-Schaltung, vom Hersteller kurz als Synthesizer bezeichnet und mit der Kurzbezeichnung SYN versehen. Die Baugruppe enthält drei umschaltbare Oberton-Quarzoszillatoren, einen Mischer und einen zweistufigen Selektiv-Verstärker. Hier werden das VFO-Signal und das Signal eines der Quarzoszillatoren so zusammengemischt, so dass im Normalfall (Simplex-Betrieb) eine einstellbare Frequenz im Bereich von 135 bis 137 MHz entsteht. In diesem Fall ist der Quarzoszillator mit einer Frequenz von 58,25 MHz eingeschaltet. An den Kollektoren der Oszillator-Transistoren wird mittels eines Bandfilters die zweite Harmonische (116,5 MHz) ausgesiebt und dem Mischer zugeführt, so dass durch Mischung mit dem VFO-Signal im Bereich von 18,5 bis 20,5 MHz Frequenzen im gewünschten Bereich zur Verfügung stehen. Mit dem 57,45-MHz-Quarzoszillator werden in gleicher Weise Signale erzeugt, die entsprechend der beim Erscheinen des Gerätes üblichen Relaisablage von 1,6-MHz nach unten transponiert sind. Wird der Steckplatz für die zweite schaltbare Ablage mit einem 57,95-MHz-Obertonquarz bestückt, so steht hiermit die heute übliche Relaisablage von 600-kHz zur Verfügung. Wie das Schaltbild zeigt, lassen sich die Quarzoszillatoren mit Steuer-Gleichspannungen umschalten.

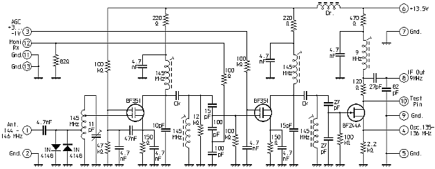
Oberhalb der Syntheseschaltung ist auf dem Foto der Konverter, also die Eingangs-Baugruppe des Empfängers zu sehen. Sie trugt im Lieferprogramm von Semcoset die Bezeichnung UE9.0. Diese Schaltung besteht aus zwei HF-Vorstufen, von denen die zweite über die von der ZF-Baugruppe gelieferte AGC-Gleichspannung in ihrer Verstärkung geregelt wird. Auf die beiden Vorstufen, die beide mit Dualgate-MOSFETs arbeiten, folgt der mit einem Sperrschicht-FET bestückte Mischer. Er setzt die Empfangsfrequenzen im Bereich von 144 bis 146 MHz auf eine feste erste Empfänger-Zwischenfrequenz von 9 MHz um.

Über dem Konverter findet man auf dem Foto die insgesamt aufwändigste Baugruppe, nämlich den Doppelsuper-ZF-Baustein ZFB9.0/3. Hier wird die von der Eingangsbaugruppe gelieferte ZF von 9 MHz durch ein Quarzfilter mit für FM ausreichender Bandbreite geleitet. Nach Mischung mit dem 9,455-MHz-Signal eines Quarzoszillators wird die weitere Selektion mit Keramikfiltern auf der zweiten ZF von 455 kHz bewerkstelligt. Durch Umschaltung dieser stehen zwei Bandbreiten zur Verfügung, von denen die eine für den SSB-Empfang hinreichend schmalbandig ist. Die weitere ZF-Verstärkung erfolgt im Wesentlichen mit dem integrierten Schaltkreis TAA981, welcher für ZF-Verstärker in Rundfunk-Empfängern entwickelt wurde. Die AM-Demodulation erfolgt mit einem Dioden-Demodulator, SSB-Signale werden mit einem Produktdetektor mit einstellbaren BFO demoduliert. Die ZF-Baugruppe liefert eine Gleichspannung für das S-Meter und hat eine sorgfältig ausgelegte AGC, so dass eine Handregelung nicht benötigt wird. Viele Exemplare des Semco-Terzo waren noch mit der Vorgänger-ZF-Baugruppe ZFB9.0/2 ausgerüstet. Der wesentliche Unterschied war, dass diese in der zweiten ZF nicht über keramische Filter verfügte und anstattdessen mit einem mehrstufigen LC-Filter ausgestattet war.

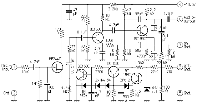
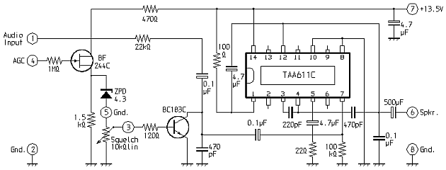
Oben links sieht man auf dem Foto von der Geräte-Unteransicht den NF-Verstärker (Baugruppen-Modell NFBR), der eingangsseitig bei AM und SSB über den Lautstärkeregler direkt mit der ZF-Baugruppe verbunden ist. Beim FM-Betrieb kommt das Signal hingegen vom dafür vorgesehenen Demodulator, der auf einer getrennten Platine untergebracht ist. Der Ausgang des NF-Verstärkers führt zur DIN-Lautsprecherbuche an der Geräte-Rückwand. Die Schaltung zeigt, das diese Baugruppe auch eine einfache AGC-gesteuerte Rauschsperre beinhaltet. Diese hat einen ausgesprochen weichen Einsatz, was dem einen mehr und dem anderen vielleicht auch weniger gefallen mag. Squelch-Schaltungen mit solchen Eigenschaften kennt man auch von CB-Funkgeräten aus der AM-Zeit. Immerhin produziert diese Rauschsperre trotz aller Einfachheit keinerlei störende Knack- oder Plopp-Geräusche.

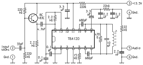
Rechts neben dem NF-Verstärker ist auf dem Foto der eben schon erwähnte FM-Demodulator mit der Hersteller-Bezeichnung SFDK sichtbar. Er ist mit dem eigentlich für analogen TV-Tonempfang entwickelten IC TBA120 aufgebaut und weist, abgesehen vom LC-Verhältnis des Demodulatorkreises, keinerlei Besonderheiten auf. Dieses wurde so gewählt, um für Schmalband-FM-Demodulation bei korrektem Abgleich einen guten Kompromiss aus günstigen Rauschabstand und geringen Verzerrungen erzielen zu können.

Rechts neben dem FM-Demodulator sieht man auf dem Foto den 1750-Hz-Tonrufgenerator. Er ist mit der Sende-Empfangsumschaltung über Dioden gekoppelt, so dass bei gedrückter Tonruftaste gleichzeitig auf Sendebetrieb umgeschaltet wird und nicht etwa gleichzitig die PTT-Taste am Mikrofon gedrückt werden muss. Die Schaltung zeigt, dass die korrekte Tonhöhe und die günstigste Modulationstiefe getrennt mittels von Trimmpotentiometern einstellbar sind.

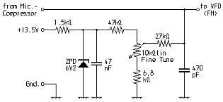
Ganz rechts oben, direkt neben der Mikrofon-Buchse, ist auf dem Foto mit der Unteransicht der Dynamik-Kompressor mit der Bezeichnung Dycom 3 zu erkennen. Er liefert direkt das vom SSB-Aufbereiter, bzw. auch für AM oder an der Anschlussplatte FAP für FM benötigte NF-Signal. Er ist für rasches Herabregeln ausgelegt, so dass der Sender ohne den sonst üblichen Clipper (Modulationsbegrenzer) auch bei FM eine saubere Modulation liefert. Wie auch bei allen anderen Baugruppen hier wieder das Schaltbild.

Bis auf die Relaisplatte zur Sende-Empfangs-Umschaltung und das Sender-Oberwellenfilter sind hiermit nun sämtliche im Semco-Terzo eingesetzten Baugruppen besprochen. Hier die wichtigsten technischen Daten laut Bedienungsanleitung des Semco Terzo:

Frequenzbereich:             144...146 MHz
Betriebsarten:               AM, FM, SSB, CW
Empfänger-Rauschzahl:        1,2 dB
Spiegelselektion:            ca. 80 dB
Kreuzmodulations-Festigkeit: ca. 80 dB
Trennschärfe AM/SSB:         3 kHz bei -3dB
Trennschärfe FM:             17 kHz bei -3dB
NF-Ausgangsleistung an 4Ω:   2,4 W
PEP-Sender-Input AM/SSB:     45 W
PEP-Sender-Output AM/SSB:    25 W
Trägerleistung FM:           15 W HF
SSB-Trägerunterdrückung:     50 dB
Seitenband-Unterdrückung:    45 dB
VFO-Abstimmbereich:          18,5...20,5 MHz
Frequenzkonstanz:            ca. 300 Hz / Std.
Gewicht:                     5,7 kg