+++ 73 DE DL4CS +++

Konverter von 28-30 MHz auf 144 bis 146 MHz

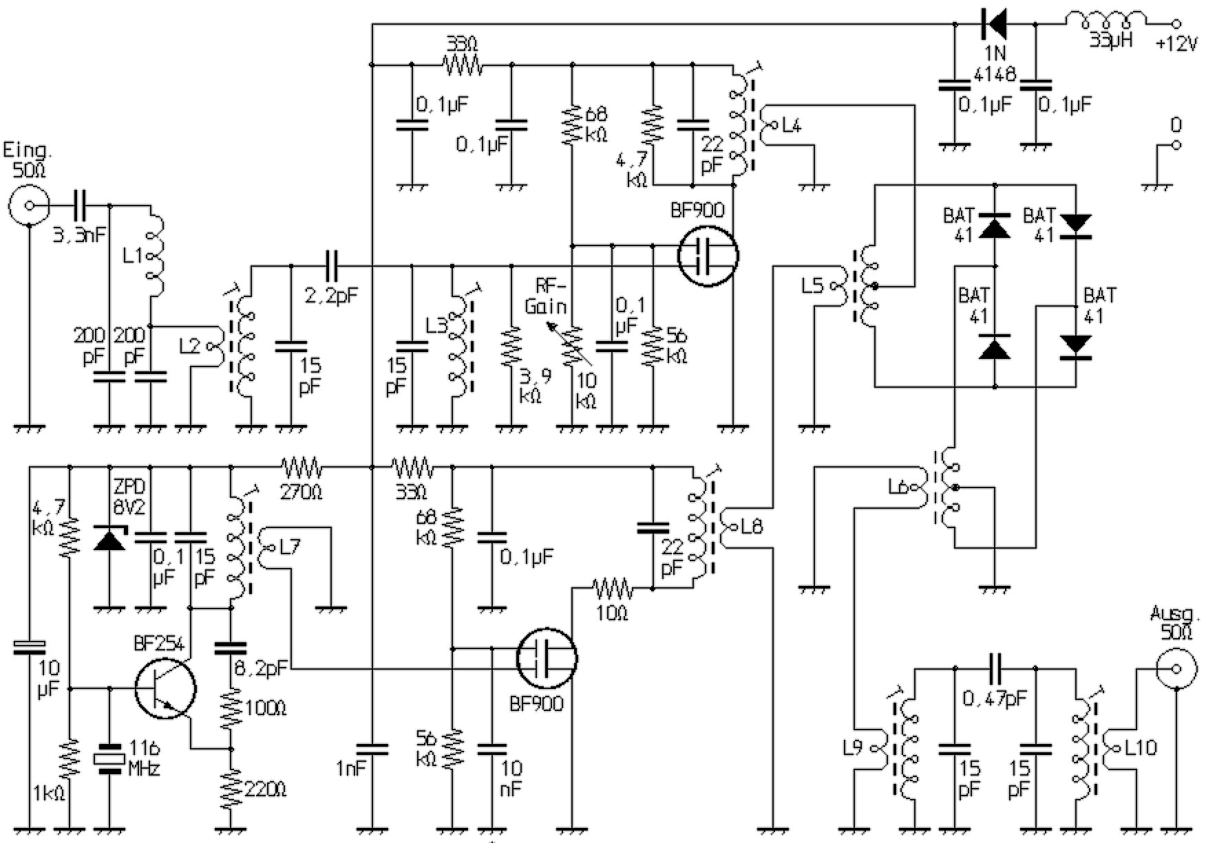
Der gezeigte Konverter setzt Signale im 10m-Band im Bereich von 28 bis 30 MHz in den Bereich von 144 bis 146 MHz, also in das 2m-Amateurfunkband um. Mit ihm kann folglich ein 2m-Gerät zum Empfang des 10m-Amateurbandes verwendet werden. Ein solcher Konverter wurde vom Amateurfunk-Gerätehersteller Braun angeboten. Er zeichnet sich dank des Ringmischers durch eine besonders gute Großsignalfestigkeit aus. Die mit einem Dual-Gate-MOSFET bestückte Vorstufe sorgt für eine gute Eingangsempfindlichkeit.

In Verbindung mit umgerüsteten 2m-Betriebsfunkgeräten wurden solche Konverter mit Erfolg als Empfänger für 10m-Relais eingesetzt. Infolge der exponierten Standorte ist hier eine gute Großsignalfestigkeit von herausragender Bedeutung.