+++ 73 DE DL4CS +++

Der Amateursuper Semiconda 68

Beim Semiconda 68 handelte es sich ursprünglich um ein im Katalog der Firma Semcoset vorgeschlagenes Selbstbauprojekt. Zunächst erschienen im Lieferprogramm die zum Aufbau dieses Gerätes benötigten Baugrupppen, und zwar ein HF-Eingangsteil für die klassischen fünf KW-Amateurbänder 80m, 40m, 20m, 15m und 10m, ein ZF-Verstärker mit Demodulatoren für AM, SSB und CW sowie ein passender NF-Verstärker mit Spannungsstabilisator für die zuvor genannten Baugruppen. Der HF-Teil verfügte von Beginn an über einen Konvertereingang. Mit dem bald darauf angebotenen Gehäuse konnte mit diesen fertig bestückten und vorabgeglichenen Baugruppen der Empfänger Semiconda 68 ohne größere Vorkenntnisse selbst zusammengebaut werden. Bei deutlich kleineren Abmessungen und vollständiger Transistorbestückung konnten vergleichbare Leistungen erzielt werden, wie mit den bis Ende der 1960er Jahre in europäischen Amateurstationen weit verbreiteten, röhrenbestückten Empfängern des italienischen Herstellers Geloso. Das Gehäuse für den Semiconda 68 war auch für den Einbau eines 2m-Konverters vorbereitet, wodurch man einen Fünfband-KW-Empfänger erhalten konnte, mit dem zusätzlich auch der Empfang des 2m-Bandes möglich war. Später erschienen auch fertig aufgebaute Versionen dieses Gerätes, die jedoch nur wenig Verbreitung fanden. Aufgrund dessen wurden die meisten dieser Geräte unter Berücksichtigung individueller Wünsche selbst montiert und verdrahtet. Demzufolge gibt es heute kaum noch Exemplare, die wie das abgebildete Gerät dem vorgeschlagenen Originalkonzept entsprechen und ohne irgenwelche zusätzlichen Einbauten und Schalter an der Frontplatte sind.

Schaltungstechnisch handelte es sich beim HF- und beim ZF-Teil um eine auf zwei Baugruppen verteilte Weiterentwicklung der Empfängerbaugruppe MB103. Jene war ausschließlich zum Empfang des 10m-Bandes ausgelegt und fand als Nachsetzer für einen 2m-Konverter vor allem Verbreitung in portablen 2m-Selbstbau-Transceivern. Beim Semiconda 68 wurde nun der HF-Teil um die anderen vier KW-Amateurbereiche 15m, 20m, 40m und 80m erweitert. Außerdem erfolgte zugleich eine Umstellung auf vollständige Bestückung mit Silizium-Transistoren. Mit diesem Gerät sollte einen kleiner, aber durchaus vollwertiger Amateurfunk-Stationsempfänger geschaffen werden, denn damals waren Stations-Ausrüstungen mit getrenntem Sender und Empänger üblich. Zielgruppe dieses Gerätes waren vor allem Inhaber der gerade erst eingeführten Lizenzklasse C, welche den Amateurfunkbetrieb im UKW-Bereich gestattete. Diese nutzten überwiegend nur das 2m-Band. Der Semiconda 68 ermöglichte es solchen UKW-Amateuren nun, darüberhinaus auch auf den Kurzwellen zuhören zu können.

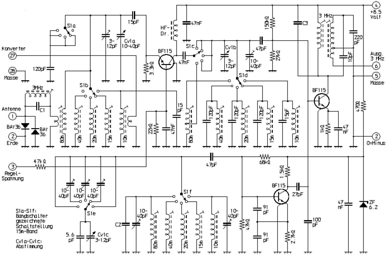
Wie im Schaltbild der Eingangsbaugruppe mit der Bezeichnung HFB3.0 ersichtlich, gliedert sich der HF-Teil in Vorstufe, Oszillator und Mischer. Im wesentlichen weist sie kaum schaltungstechnische Besonderheiten auf. Interessant ist aber die Gestaltung der Bereichsumschaltung unter Berücksichtigung der Anpassung an die Transistor-Impedanzen. Bei mit Röhren bestückten Vorstufensupern musste dies nicht beachtet werden, es genügte die Schwingkreise, Koppelwicklungen für die Antenne und gegebenenfalls für die Oszillator-Rückkopplung umzuschalten. Hier dient nun im Eingangskreis die 80m-Spule zugleich auf allen anderen Bändern als Breitbandübertrager für die Antenne. Der Konvertereingang wirkt über eine Koppelwicklung auf die Kreisspule für 10m. Die Zwischenkreise werden außer beim 80m-Bereich ohne Anzapfung vom hochohmigen Ausgang des in Basis-Schaltung betriebenen Vorstufen-Transistors angesteuert. Die Anpassung an die Mischstufe erfolgt über einen kapazitiven Spannungsteiler (47pF / 100pF). Die Regelspannung ist mit der jener der ersten 455-kHz-ZF-Stufe verbunden. Übrigens gab es diese Baugruppe unter der Bezeichnung HFB1.6 auch mit 1,6-MHz-ZF-Ausgang, so dass ein gewöhnlicher Mittelwellen-Rundfunkempfänger als Nachsetzer bzw. als ZF-Teil dienen konnte.

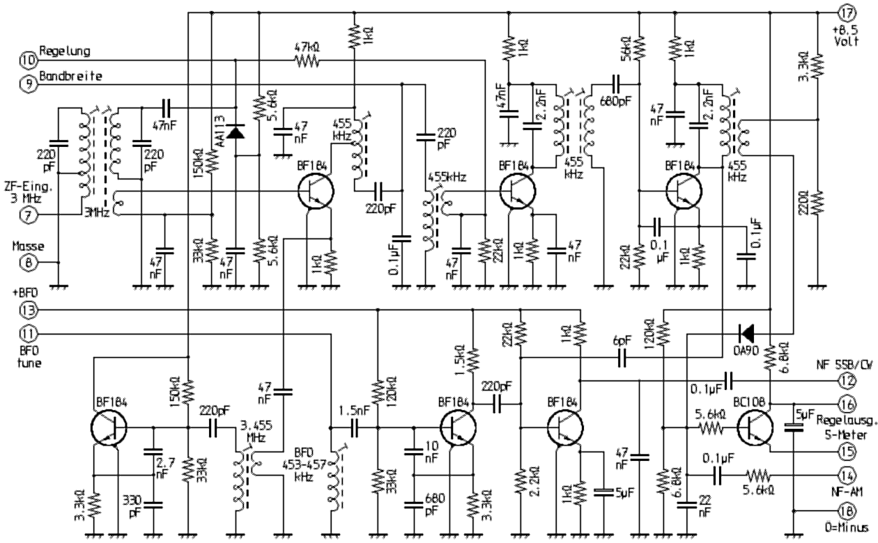
Der Doppelsuper-ZF-Verstärker ZFB3.0 arbeitet ausschließlich mit LC-Kreisen. In einer Mischstufe wird die Eingangsfrequenz von 3 MHz auf die niedrige ZF von 455 kHz umgesetzt. Zur Überlagerung dient ein Oszillator ohne Quarzsteuerung, der auf eine Frequenz von 3,455 kHz abgeglichen ist. Bei den beiden Schwingkreisen hinter der Mischstufe kommen Spulen mit besonders hoher Güte zum Einsatz. Die Selektivität erreicht so fast jene von einfachen Keramikfiltern, die damals aber noch kaum verfügbar waren. Durch umschaltbare Kondensatoren, die vom Anschluss zur Bandbreitenumschaltung gegen Masse geschaltet sind, lässt sich die Kopplung und damit die ZF-Bandbreite umschalten.

 

Dem AM-Demodulator folgt der von Semco damals gern verwendeter Regelverstärker, durch den eine recht wirksame Verstärkungsregelung erzielt wird. Die dort gewonnene Regelspannung wird über das RF-Gain-Poti den Regelspannungs-Anschlüssen der HF-Vorstufe und der ersten ZF-Stufe zugeführt. Dabei ist auch eine Umschaltung auf Handregelung vorgesehen. Der ebenfalls ohne Quarzsteuerung betriebene BFO für den CW- und den SSB-Empfang wirkt auf einen Produkt-Detektor. Seine Frequenz wird mit dem Seitenbandumschalter wahlweise auf etwas oberhalb oder unterhalb der ZF-Mittenfrequenz gelegt.

Die Baugruppe NFB12-9 mit dem NF-Verstärker und der Stabilisierung weist kaum Besonderheiten auf. Lediglich die komplementäre Endstufe ist noch mit Germanium-Transistoren aufgebaut.