+++ 73 DE DL4CS +++

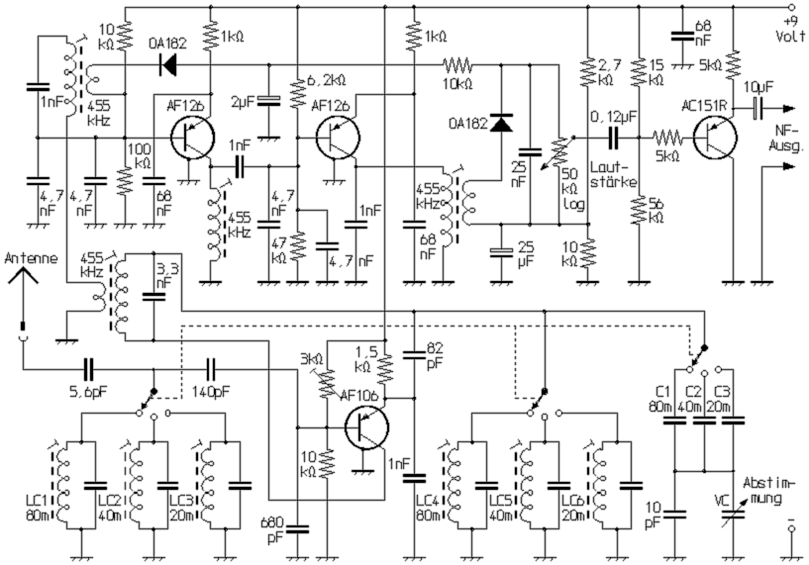
80/40/20m-Baugruppe RKT-100S

Diesen einfachen Superhet-Empfänger zum Empfang der drei Amateurbänder 80m, 40m und 20m gab es als Baugruppe bzw. als Bausatz von der Firma Radio RIM. Auf eine selbstschwingende Mischstufe folgt ein zweistufiger ZF-Verstärker. Daran schließt sich der Demodulator und ein einstufiger NF-Verstärker an. Für einen vollständigen Empfänger ließ sich am NF-Ausgang dann ein Verstärker für Lautsprecherempfang anschließen.

Der Baustein war lediglich für den Empfang von AM-Sendungen ausgelegt, die damals auf den Amateurbändern noch weit verbreitet waren. Ein BFO war nicht vorhanden, so dass kein Telegrafie-Empfang möglich war. Der Empfänger eignete sich auch weniger zu einer entsprechenden Nachrüstung, da bei dem einfachen Konzept die Frequenzstabilität nicht für brauchbaren CW- und erst recht nicht für SSB-Empfang ausgereicht hatte. Er war also in erster Linie dazu gedacht, dass Newcomer mal reinhören können, was man sich in AM auf den Bändern so erzählt.