+++ 73 DE DL4CS +++

So funktioniert der PLL-Synthesizer

Der PLL-Synthesizer ermöglicht es, Empfänger, Sender und Funkgeräte mit einer Vielzahl von quarzstabilen Kanälen auzustatten, ohne eine entsprechende Anzahl von Quarzen zu benötigen. Er bedient sich sowohl der Digital- als auch der Analogtechnik und gestattet es, einen nicht quarzgesteuerten Oszillator so in seiner Frequenz zu kontrollieren, das die gewünschten Frequenzen präzise eingehalten werden. PLL heißt übrigens Phase Locked Loop, zu deutsch also etwa Phasen-verriegelte Schleife.

An den Kanal- bzw. Local-Oszillator sind also keine so hohen Stabilitätsanforderungen zu stellen. Er muß aber so konzipiert sein, das seine Schwingfrequenz mittels einer Steuer-Gleichspannung beeinflußbar ist. Gewöhnlich wird dazu die die Schwingkreis-Kapazität zu einem Teil durch eine Kapazitätsdiode gebildet. Ein solcher Oszillator wird als VCO bezeichnet. Diese Abkürzung steht für Voltage Controlled Oszillator (= Spannungsgesteuerter Oszillator). Ein solcher Oszillator ist immer Bestandteil des PLL-Synthesizers. Er gehört zu seinem analogen Schaltungsteil.

Das Besondere beim PLL-Synthesizer ist nun, dass die gewünschte Frequenz mittels digitaler Codierung verändert werden kann. Aus diesem Code muss der Synthesizer eine Steuerspannung erzeugen, welche dafür sorgt, dass der VCO die für den eingestellten Kanal benötigte Frequenz erzeugt. Ändern sich zum Beispiel die Werte der Schwingkreis-Elemente durch Temeraturänderungen, muss diese Steuerspannung dem entgegen wirkend korrigiert werden. Man hat es also mit einem Regelkreis zu tun. Demzufolge muss der PLL-Synthesizer die jeweils momentan erzeugte Frequenz auswerten und mit einem Referenzsignal vergleichen. VCO- und Referenzsignal werden dabei in ihrer Phasenlage verglichen. Kommt es zu einer Abweichung des Phasenverhältnisses, ist dies ein Zeichen dafür, dass die Frequenz des VCO auszubrechen neigt. Schon bevor es zu einer nennenswerten Frequenzänderung kommt, korrigiert die PLL das Phasenverhältnis und hält darüber die VCO-Frequenz stabil.

In dem Zustand, wo die Frequenz des VCO von der PLL geführt wird, spricht man davon, die PLL sei eingerastet. Der nicht eingerastete Zustand sollte im Betrieb vermieden werden, weil die vom VCO gesteuerte Funkanlage in diesem Fall auf mehr oder weniger zufälligen Frequenzen arbeiten würde. Ein Zeichen dafür ist eine relativ langsam pulsierende Steuerspannung des VCO, was sich mit einer einfachen Schaltung leicht auswerten lässt. Damit lässt sich beispielsweise eine Warn-LED einschalten. Bei kommerziell hergestellten Geräten wird in diesem Fall der Betrieb vom Sender bzw. der Funkanlage komplett gesperrt. Unter der Voraussetzung, dass alle Bauteile einwandfrei arbeiten, kommt es bei richtigem Abgleich des VCOs im PLL-Synthesizer nie zu diesem Zustand.

Es gibt diverse Schaltungen, mit denen aus einem Phasen-Unterschied eine Steuerspannung gebildet werden kann. Diese liefern zunächst Impulse, die mittels eines Integrators bzw. mit dem Schleifenfilter in eine Gleichspannung umgeformt werden. Die benötigten Vergleichsimpulse können mit einem Ringmischer, einer Gilbertzelle oder auch einem Exklusiv-Oder-Gatter erzeugt werden. Es gibt noch diverse weitere verwendbare Anordnungen, die verschiedene Vor- und Nachteile haben. Insbesondere betreffen jene den Fangbereich und das Fangverhalten. Je nach dem gibt es also vor allem Unterschiede beim relativ auf die erzeugte Frequenz bezogenen Bereich, in dem die PLL in der Lage ist, den VCO zu kontrollieren, ferner bei der Zeitdauer des Regelvorgangs und beim Einschwingverhalten. PLL-Synthesizer mit einem weniger guten Phasenvergleicher neigen im Einschaltmoment dazu, insbesondere bei FM-Geräten deutlich hörbare Störungen zu produzieren.

Das Referenzsignal wird im PLL-Synthesizer mit einem Quarz-Oszillator erzeugt und und in der Regel in einem Begrenzer-Verstärker so umgewandelt, dass es mit digitalen Frequenzteilern weiter verarbeitet werden kann. Die Stabilität dieses Referenzsignals bestimmt die Frequenzstabilität der gesamten Anordnung. Durch eine Anzahl kaskadierter Teilerstufen wird das Signal auf einen niedrigen Wert in der Größenordnung des gewünschten Kanalrasters heruntergeteilt. Ein 10kHz-Referenzsignal kann beispielsweise aus einem 10,24MHz-Quarzoszillator durch zehn hintereinandergeschaltete 1:2-Teilerstufen gewonnen werden.

Das VCO-Signal wird ähnlich wie das Referenzsignal verarbeitet, im Gegensatz dazu aber einem programmierbaren Frequenzteiler zugeführt, der also ein variables Teilverhältnis aufweist. Bei der Rückmisch-PLL wird es wie bei einem Superhet-Empfänger vorher mit dem Signal eines weiteren Quarzoszillators gemischt und so auf einen niedrigeren Wert gebracht. Dies hat den Vorteil, dass der programierbare Teiler nicht so hohe Frequenzen verarbeiten muss. Außerdem hat man so die Möglichkeit, durch Ziehen der Quarzfrequenz eine Feinabstimmung vorzusehen. Deshalb findet man den PLL-Synthesizer mit Rückmischung vor allem bei Geräten für SSB, weil hier zumindestens eine Empfänger-Feinverstimmung (Clarifier) benötigt wird.

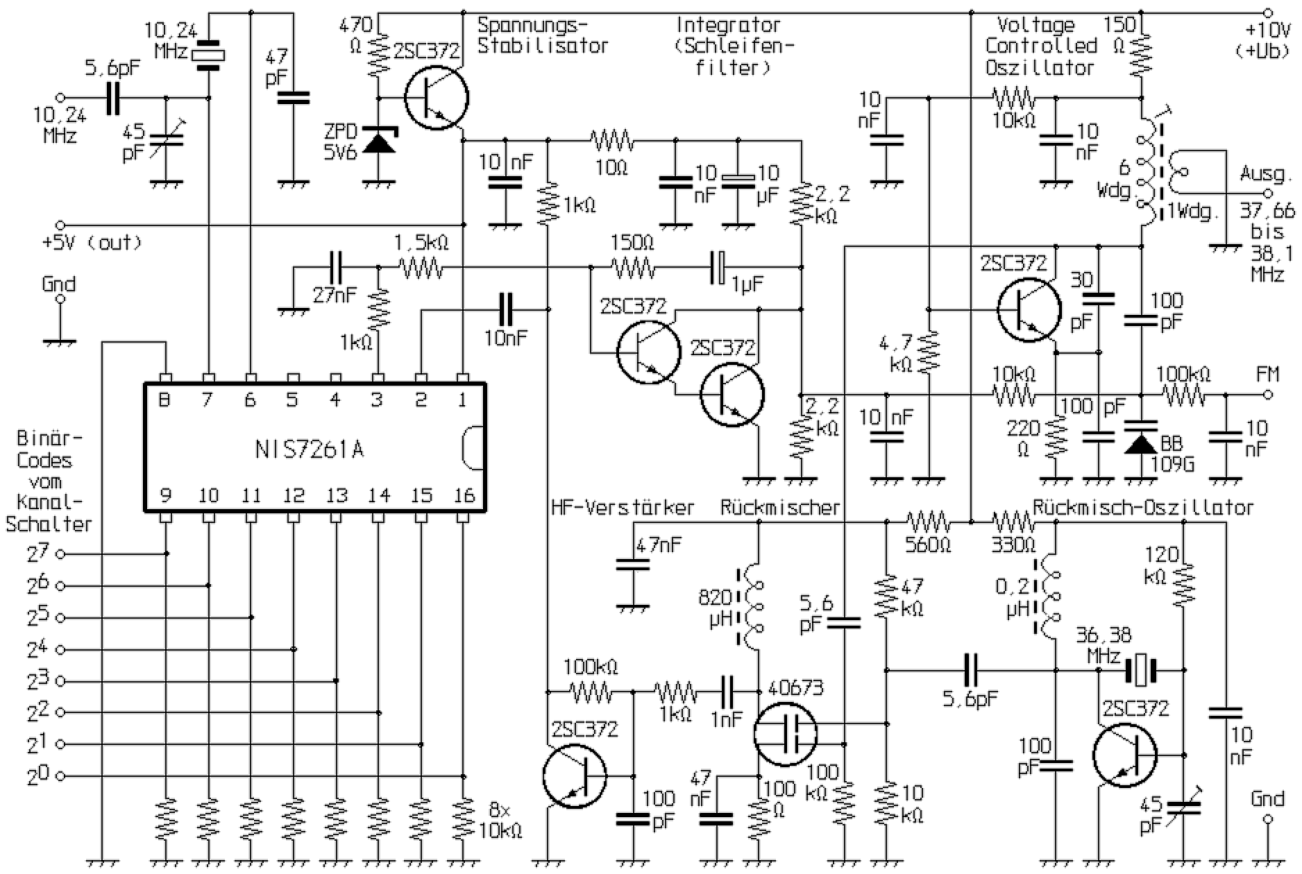
Die Schaltung zeigt einen von mir zu Testzwecken aufgebauten PLL-Synthesizer mit dem speziell dafür vorgesehenen IC NIS7261A. In Verbindung mit einem passenden Kanalschalter lassen sich alle von einem 40-Kanal-CB-Funkgerät mit einer ersten ZF von 10,695 MHz benötigten VCO-Frequenzen erzeugen. Der dabei verwendete Kanalschalter stammt aus einem alten US-Funkgerät. Die Schaltung liefert mit 10,24 MHz auch das zur Ummischung von der ersten ZF auf eine zweite ZF von 455 kHz benötigte Oszillatorsignal. Wird anstelle des 36,38-MHz-Quarzes ein Exemplar mit 37,85 MHz benutzt und die Frequenz mit einer Serieninduktivität auf 37,845 MHz heruntergezogen, eignet sich die Schaltung zur Steuerung eines 10m-Amateurfunkgerätes mit einer höchsten Kanalfrequenz von genau 29,700 MHz. Einen solchen Quarz findet man in vielen alten 23-Kanal-CB-Funkgeräten für AM.

Bezogen auf ein CB-Funkgerät ergeben sich bei diesem PLL-Synthesizer folgende Verhältnisse: Bei einer ersten ZF des Empfängers von 10,695 MHz muss der VCO zum Empfang von CB-Kanal 1 (=26,965 MHz) auf 37,66 MHz schwingen. Die dem einstellbaren Teiler zugeführte Frequenz ist nach Rückmischung mit dem 36,38MHz-Signal somit 1,28 MHz. Das vom Quarzoszillator kommende 10,24-MHz-Signal liefert nach Teilung durch 1024 eine Referenzfrequenz von 10 kHz. Damit auch am Ausgang des einstellbaren Teilers eine Frequenz von 10 kHz erscheint, muß jener das 1,28MHz-Signal also durch 128 teilen. Soll nun ein Kanalwechsel auf Kanal 2 (=26,975 MHz) erfolgen, so muß das Teilerverhältnis auf 129 geändert werden. Damit nun 10 kHz am Ausgang des einstellbaren Teilers erscheinen, wird der VCO so nachgeregelt, dass er seine Frequenz auf 37,67 MHZ ändert. Für eine VCO-Frequenz von 38,1 MHz, die zum Empfang von Kanal 40 (=27,405 MHz) erforderlich ist, muß der Teiler auf 172 eingestellt sein. Auch mit diesem Teilerverhältnis wird am Ausgang wieder ein 10kHz-Signal erscheinen, so dass die PLL einrasten kann. Dass der Bereich bei 40 Kanälen größer wie 390 kHz ist, liegt an der speziellen Kanalverteilung beim CB-Funk: Die Frequenzen 26,995 MHz, 27,045 MHz, 27,095 MHz, 27,145 MHz und 27,195 MHz sind international nicht für den Funkbetrieb vorgesehen, so dass der einstellbare Teiler nicht mit den Teilverhältnissen von 131, 136, 141, 146 und 151 arbeiten darf.

An den Steuerleitungen muß beim NIS7261A eine binäre Information anliegen, die genau dem gewünschten Teilverhältnis entspricht. Der Kanalschalter liefert je nach eingestelltem Kanal die erforderlichen logischen High-Signale (H) aus der 5-Volt-Stabilisierung. Liegt kein H-Signal an, ist der Pegel über die sogenannten Pulldown-Widerstände (8x 10 kOhm) logisch Low (L). Für ein 10m-Funkgerät sollte sich nun jeder die entsprechenden Verhältnisse und benötigten Binärcodes (Dualsystem) selbst ausrechnen können. Für den Sendebetrieb wird das VCO-Signal übrigens mit dem eines Quarzoszillators gemischt, der auf einer Frequenz von 10,695 MHz arbeitet. Mit einer anderen Rückmischfrequenz (z.B. 132 MHz bei einer ZF von 10,7 MHz) ließe sich die selbe Schaltung u.a. auch für ein 2m-Funkgerät verwenden. Für das 12,5kHz-Raster würde man anstelle des 10,24-MHz-Quarzes ein Exemplar für 12,8 MHz benötigen.

Mit ebenso gutem Erfolg habe ich einen solchen PLL-Synthesizer getestet, der anstelle des NIS7261A jedoch mit Standard-ICs arbeitete. Der 10,24MHz-Oszilator war mit einem 74LS00 aufgebaut. Darauf folgte eine Teilerkette mit 3 Stk. 74LS93, wobei ich den einen Eingangsteiler wegließ. Somit also elf mal durch zwei geteilt, ergab sich eine Referenzfrequenz von 5 kHz. Als programmierbare Teiler dienten zwei im Rückwärtsbetrieb kaskadierte 74LS193. Das Borrow-Signal aktivierte den an den Set-Leitungen anliegenden Zählerstand, durch den sich genau in der gleichen Weise, wie beim NIS7261A das Teilverhältnis programmieren ließ. Der übrig gebliebene Teiler aus dem einen 74LS93 teilte die kurzen 10kHz-Borrow-Impulse auf 5 kHz, wodurch ein Tastverhältnis von 1:1 erzielt wurde. Der 5-kHz-Phasenvergleich funktionierte mit einem CD4046 besonders gut.